近日,《教育部 江西省人民政府关于整省推进职业教育综合改革提质创优的意见》(以下简称《意见》)正式发布,对江西打造新时代中部地区和革命老区职业教育高质量发展的样板和标杆明确了要求、规划了路径,提出了一系列改革力度大、政策含金量高的创新举措。 根据《意见》,部省合作整省推进职业教育综合改革提质创优,目标要建成中西部地区技术技能人才的培养高地、建成就业创业能力提升的培训高地、建成职业教育体制机制的创新高地、建成服务经济社会发展的支撑高地。
《意见》明确了九个方面内容共31条内容。其中包括指导思想和建设目标;以落实同等重要地位为目标,优化职业教育发展环境;以经济社会发展需求为导向,提升职业院校服务能力;以体制机制改革为重点,释放职业院校办学活力;以职教高考改革为抓手,健全现代职业教育体系;以负面清单制度为突破,促进院校企业深度合作;以选聘制度改革为关键,打造“双师型”教师队伍;以红色基因传承为特色,强化职业院校思政教育;以人才队伍培养为支撑,推动传统工艺传承创新。
教育部工作任务清单如下:


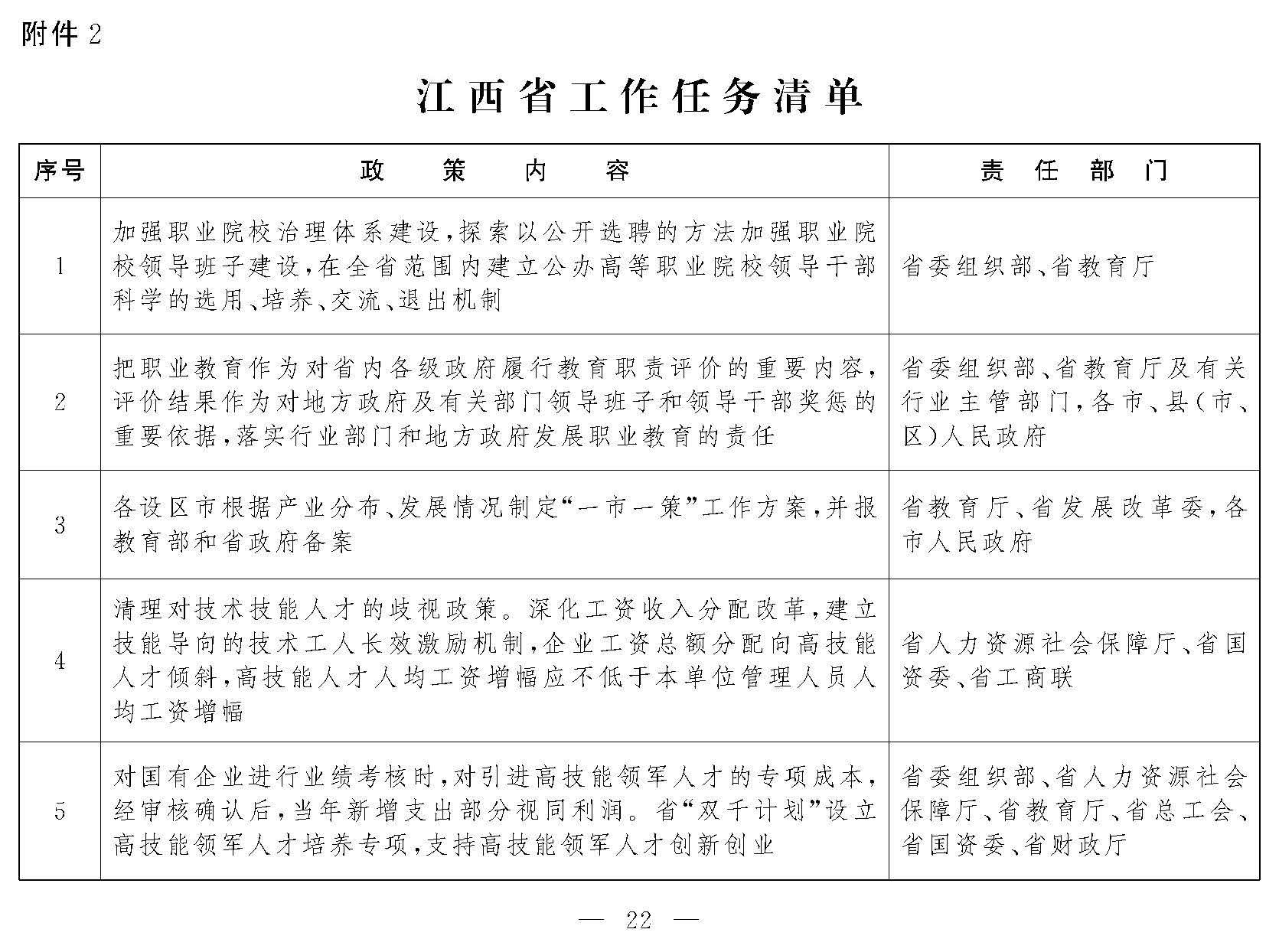
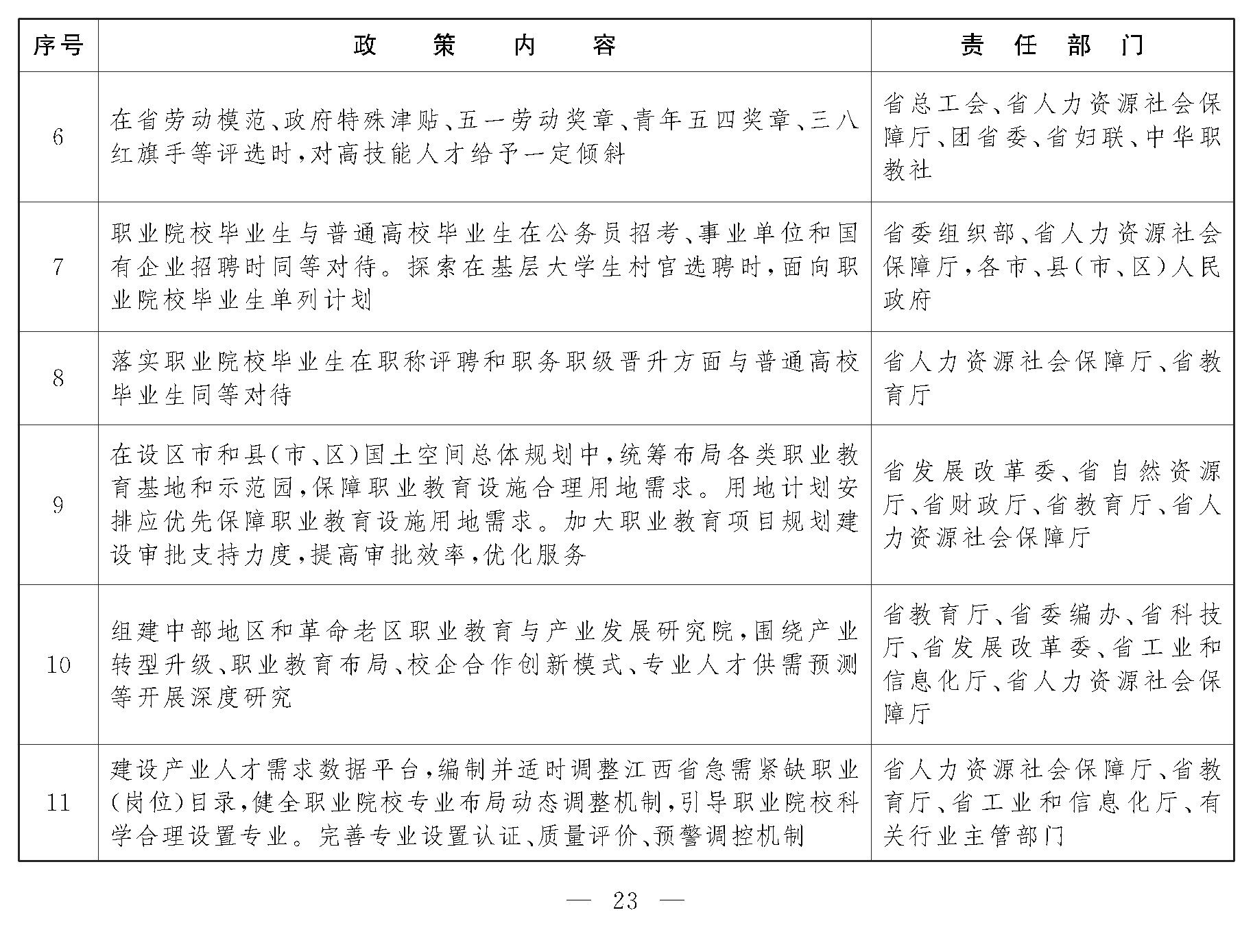
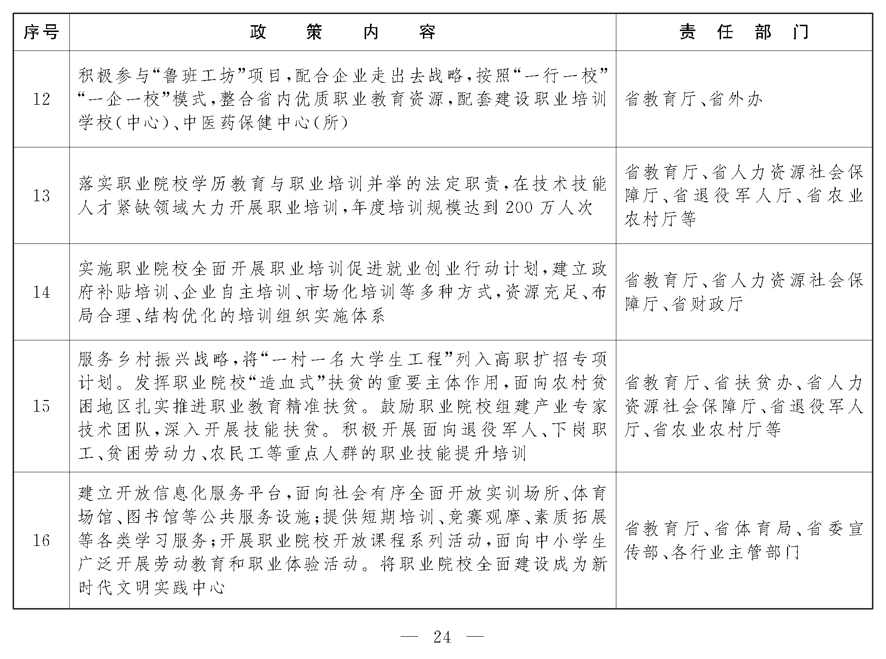
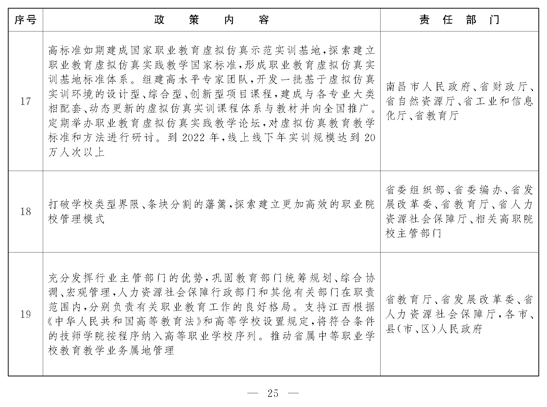
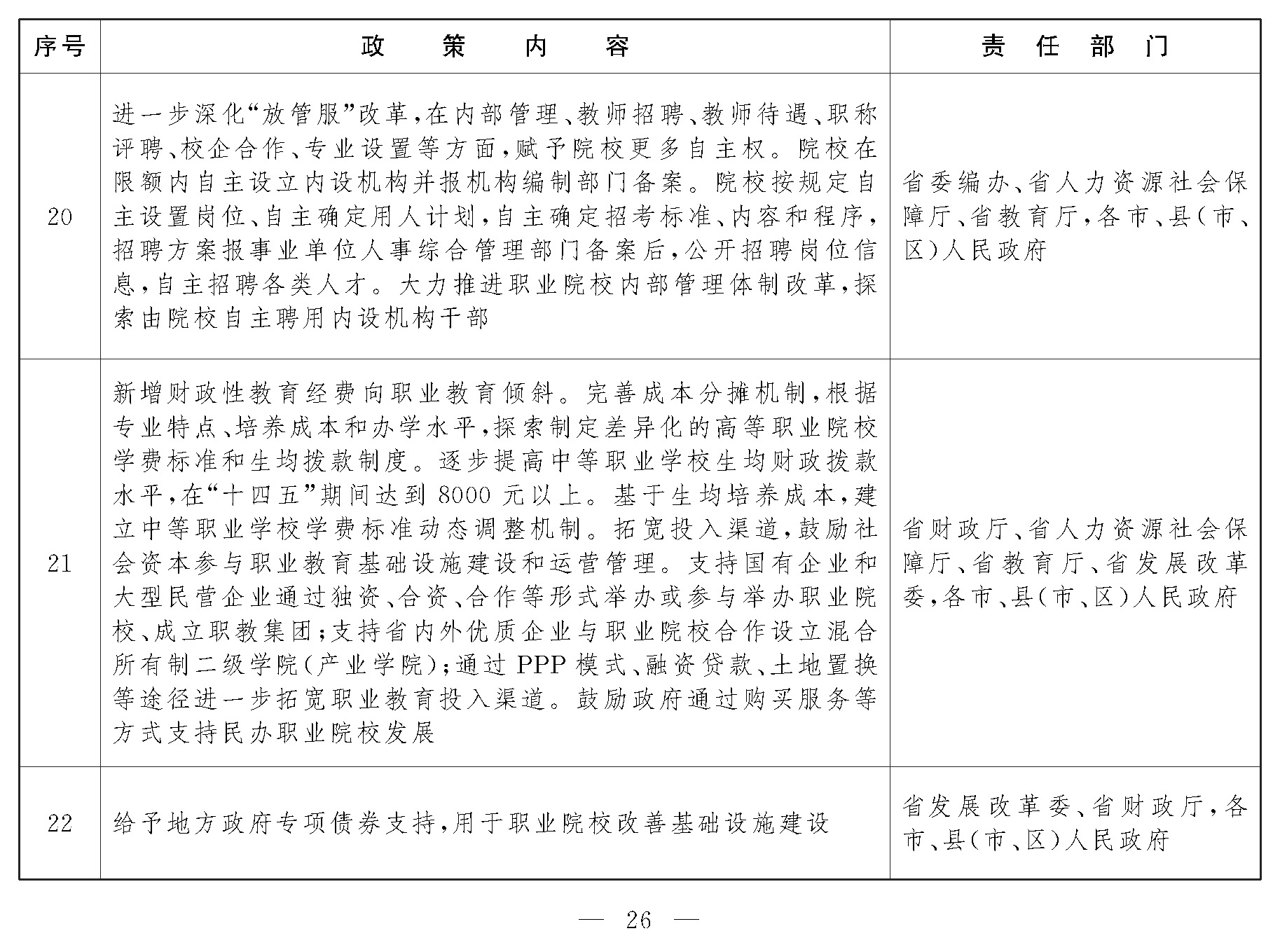
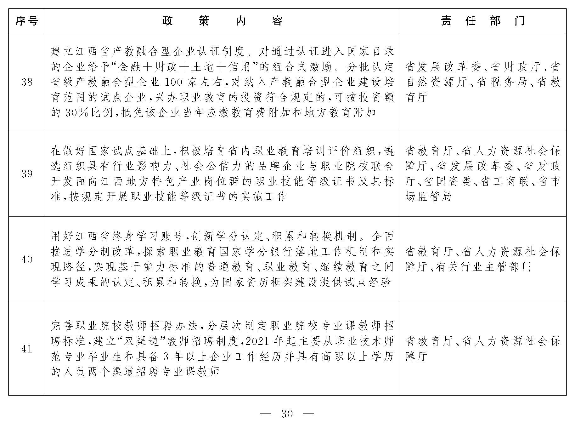
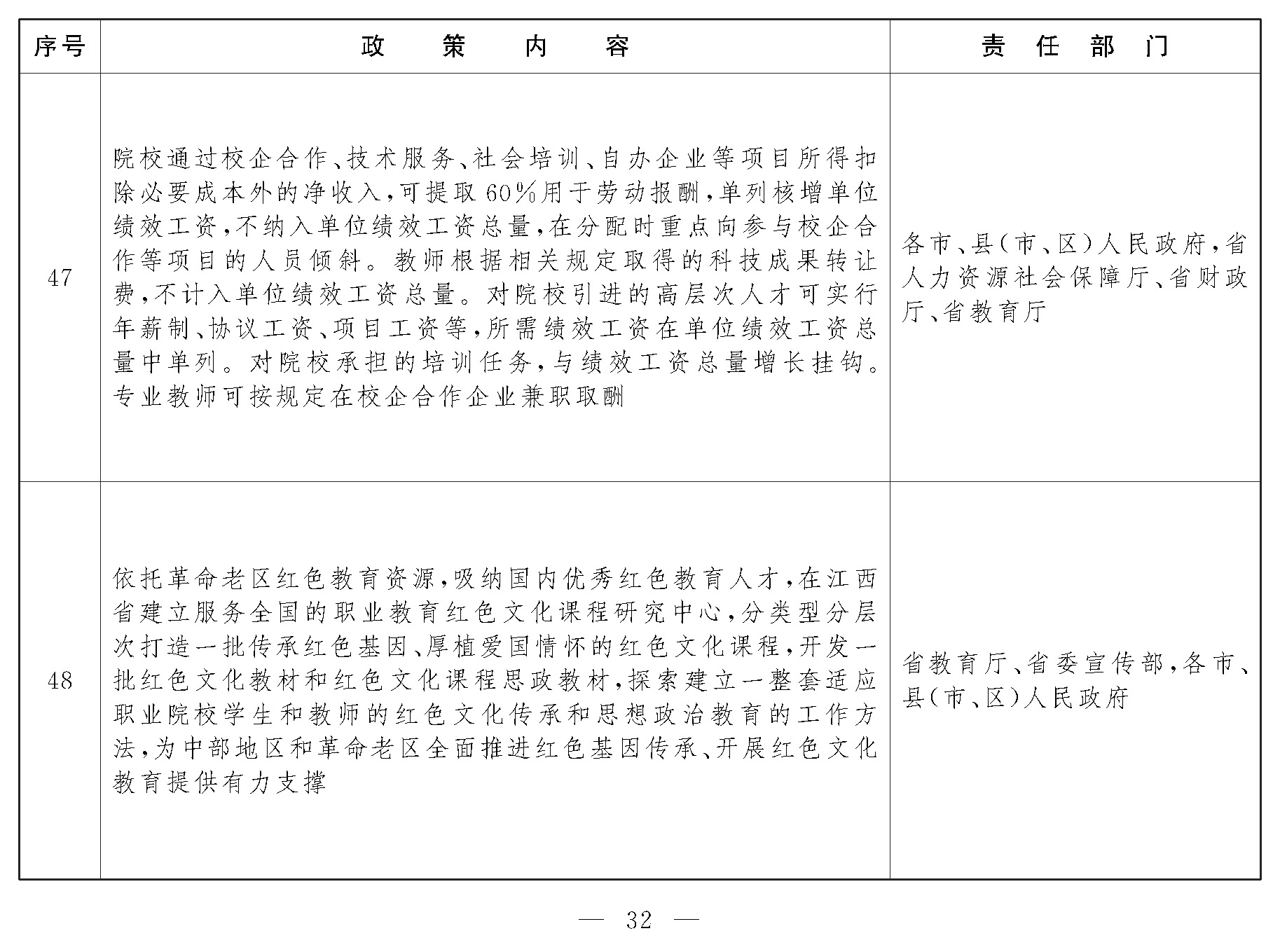
江西省工作任务清单如下:











