发展规划  
 
  发展规划

国家“十四五”文化发展规划

更新时间:2022-08-30 16:12:20  文 章作者:  文章来源:国务院  点击次数:

文化是国家和民族之魂,也是国家治理之魂。没有社会主义文化繁荣发展,就没有社会主义现代化。为在新的历史起点上进一步推动社会主义文化繁荣兴盛,建设社会主义文化强国,根据《中华人民共和国国民经济和社会发展第十四个五年规划和2035年远景目标纲要》,编制本规划。

一、规划背景

“十三五”时期,在以习近平同志为核心的党中央坚强领导下,《国家“十三五”时期文化发展改革规划纲要》确定的各项任务顺利完成,根据形势需要新确定的重点项目和创新性举措扎实推进,我国文化建设在正本清源、守正创新中取得历史性成就、发生历史性变革,为新时代坚持和发展中国特色社会主义、开创党和国家事业全新局面提供了强大正能量。党对宣传思想文化工作的领导全面加强,凝聚起全面建成小康社会、实现中华民族伟大复兴的磅礴力量。党的理论创新全面推进,习近平新时代中国特色社会主义思想深刻地改变着中国、影响着世界。社会主义核心价值观和中华优秀传统文化广泛弘扬,主流舆论不断巩固壮大,网络空间日益清朗,全国各族人民精神面貌更加奋发昂扬。文艺创作持续繁荣,公共文化服务水平不断提高,文化事业和文化产业繁荣发展,人民参与感、获得感、幸福感显著提升。和平发展的负责任大国形象进一步彰显,国家文化软实力和中华文化影响力大幅提升,中华文明新发展为人类文明进步贡献了新增量。我们比历史上任何时期都更加坚定文化自信,更有信心更有能力铸就中华文化新辉煌。

“十四五”时期是我国在全面建成小康社会基础上开启全面建设社会主义现代化国家新征程的第一个五年,也是推进社会主义文化强国建设、创造光耀时代光耀世界的中华文化的关键时期。进入新发展阶段,统筹推进“五位一体”总体布局、协调推进“四个全面”战略布局,文化是重要内容,必须把文化建设放在全局工作的突出位置,更加自觉地用文化引领风尚、教育人民、服务社会、推动发展。贯彻新发展理念,构建新发展格局,推动高质量发展,文化是重要支点,必须进一步发展壮大文化产业,强化文化赋能,充分发挥文化在激活发展动能、提升发展品质、促进经济结构优化升级中的作用。顺应我国社会主要矛盾的历史性变化,满足人民日益增长的美好生活需要,促进人的全面发展,文化是重要因素,必须深化文化体制改革,扩大优质文化供给,让人民享有更加充实、更为丰富、更高质量的精神文化生活。迎接新一轮科技革命浪潮,推动发展质量变革、效率变革、动力变革,文化是重要领域,必须加快推进文化和科技深度融合,更好地以先进适用技术建设社会主义先进文化,重塑文化生产传播方式,抢占文化创新发展的制高点。实现中华民族伟大复兴,战胜前进道路上各种风险挑战,文化是重要力量源泉,必须高扬思想旗帜、强化价值引领、激发奋斗精神,建设中华民族共有精神家园,推进文化铸魂,增强全民族的凝聚力、向心力、创造力。应对世界百年未有之大变局和新冠肺炎疫情全球大流行交织影响,在错综复杂国际环境中化解新矛盾、迎接新挑战、形成新优势,文化是重要软实力,必须增强战略定力、讲好中国故事,为推动构建人类命运共同体提供持久而深厚的精神动力。走好新的赶考之路,进行伟大斗争、建设伟大工程、推进伟大事业、实现伟大梦想,我们要更加坚定文化自信,自觉肩负起新的文化使命,在实践创造中进行文化创造,在历史进步中实现文化进步,为全面建设社会主义现代化国家提供思想保证、舆论支持、精神动力和文化条件。

二、总体要求

(一)指导思想。高举中国特色社会主义伟大旗帜,坚持以马克思列宁主义、毛泽东思想、邓小平理论、“三个代表”重要思想、科学发展观、习近平新时代中国特色社会主义思想为指导,全面贯彻习近平总书记关于宣传思想工作的重要思想,坚持把马克思主义基本原理同中国具体实际相结合、同中华优秀传统文化相结合,围绕新时代中国特色社会主义事业总体布局和战略布局,围绕立足新发展阶段、贯彻新发展理念、构建新发展格局,聚焦举旗帜、聚民心、育新人、兴文化、展形象的使命任务,以社会主义核心价值观为引领,以推动文化高质量发展为主题,以深化文化领域供给侧结构性改革为主线,以文化改革创新为根本动力,以满足人民日益增长的精神文化生活需要为根本目的,坚持稳中求进、守正创新,着力坚持和完善繁荣发展社会主义先进文化的制度,着力巩固马克思主义在意识形态领域的指导地位、巩固全党全国人民团结奋斗的共同思想基础,着力建设具有强大凝聚力和引领力的社会主义意识形态、具有强大生命力和创造力的社会主义精神文明、具有强大感召力和影响力的中华文化软实力,不断铸就中华文化新辉煌,为建成社会主义文化强国奠定坚实基础。

(二)工作原则

——坚持党的全面领导。坚持和完善党领导文化发展的体制机制,贯彻落实党管宣传、党管意识形态、党管媒体原则,把党的领导落实到宣传思想文化工作方方面面,为实现文化高质量发展提供根本保证。

——坚持人民至上。以人民为中心,尊重人民主体地位,保障人民文化权益,把宣传、教育、引导和服务群众结合起来,鼓励人民参与文化创新创造、依法参与国家文化治理,做到文化发展为了人民、依靠人民、成果由人民共享,促进满足人民文化需求和增强人民精神力量相统一。

——坚持新发展理念。把新发展理念贯穿文化发展全过程和各领域,优化文化发展生态,转变文化发展方式,重构文化发展格局,实现更高质量、更有效率、更加公平、更可持续、更为安全的发展。

——坚持固本培元、守正创新。坚持中国特色社会主义文化发展道路,坚持社会主义核心价值体系,坚定不移深化文化体制改革,有序推进文化对外开放,增强文化发展动力,激发文化发展活力,发展社会主义先进文化,继承革命文化,传承和弘扬中华优秀传统文化。

——坚持把社会效益放在首位、社会效益和经济效益相统一。把握社会主义市场经济条件下文化建设的特点和规律,正确处理文化的意识形态属性和产业属性、社会效益和经济效益之间的关系,推动有效市场和有为政府更好结合,彰显和壮大主流价值、主流舆论、主流文化。

——坚持统筹兼顾、全面推进。牢固树立系统观念,统筹发展和安全,统筹理论与舆论、文化与文明、内宣与外宣、网上与网下,统筹国内与国际、事业与产业、国有与民营、阵地与市场,促进系统集成、协同高效,实现文化发展质量、结构、规模、速度、效益、安全相统一。

(三)目标任务

——全党全社会的思想自觉和理论自信进一步增强,习近平新时代中国特色社会主义思想绽放出更加绚丽的真理光芒,人民在精神上更加主动,新时代中国发展进步的精神动力更加充沛。

——社会文明程度得到新提高,社会主义核心价值观深入人心,中华民族的家国情怀更加深厚、凝聚力进一步增强,人民思想道德素质、科学文化素质和身心健康素质明显提高。

——文化事业和文化产业更加繁荣,公共文化服务体系、文化产业体系、全媒体传播体系和文化遗产保护传承利用体系更加健全,文化创新创造活力显著提升,文化和旅游深度融合,城乡区域文化发展更加均衡协调,人民精神文化生活日益丰富。

——中华文化影响力进一步提升,中外文化交流和文明对话更加深入,中国形象更加可信、可爱、可敬,推动构建人类命运共同体的人文基础更加坚实。

——中国特色社会主义文化制度更加完善,文化法律法规体系和政策体系更加健全,文化治理效能进一步提升。

三、强化思想理论武装

坚持用习近平新时代中国特色社会主义思想武装全党、教育人民、指导实践、推动工作,深化马克思主义理论研究和建设,推进马克思主义中国化时代化,增强广大党员干部群众中国特色社会主义道路自信、理论自信、制度自信、文化自信。

(一)推动当代中国马克思主义、21世纪马克思主义深入人心

把学习宣传贯彻习近平新时代中国特色社会主义思想作为长期重大政治任务,完善持续深入学习的常态化长效化机制,健全用党的创新理论武装全党、教育人民的工作体系。编辑出版习近平总书记系列重要著作。加强对习近平新时代中国特色社会主义思想整体性系统性研究、学理性阐释和学科性建设,加强对实现马克思主义中国化新的飞跃的重大原创性贡献的研究阐释宣传。持续开展中国特色社会主义和中国梦宣传教育。完善党委(党组)理论学习中心组等各层级学习制度,组织开展列席旁听和督促检查。持续开展党员大规模轮训。综合运用全媒体方式、大众化语言、艺术化形式,结合党治国理政的生动实践和历史性成就,全方位、多层次开展对象化、分众化、互动化理论宣传普及。创新高等学校思政课内容和方式,鼓励文化名家讲思政课,打造思政精品课程,推动党的创新理论进教材、进课堂、进学生头脑。

   

(二)建设中国特色、中国风格、中国气派的哲学社会科学

把习近平新时代中国特色社会主义思想贯穿哲学社会科学各领域各学科,加快构建中国特色哲学社会科学,推进学科体系、学术体系、话语体系建设和创新。加强顶层设计和统筹协调,制定中长期发展规划。加强学科基础理论建设,打造具有中国特色的理论学派。深化当代中国马克思主义政治经济学研究。坚持问题导向,围绕事关党和国家事业发展全局的战略问题,推出一批扎根中国大地、聚焦伟大实践、反映时代特征的原创性、标志性科研成果,推动重大学术成果国际化传播。培育高效整合国内外学术资源、引领学科创新发展的学术平台。充分发挥国家社会科学基金示范引导作用。深入推进中国特色新型智库建设。

 

 

四、加强新时代思想道德建设和群众性精神文明创建

坚持依法治国和以德治国相结合,深入贯彻落实《新时代公民道德建设实施纲要》、《新时代爱国主义教育实施纲要》,推动形成适应新时代要求的思想观念、精神面貌、文明风尚、行为规范,培养担当民族复兴大任的时代新人。

(一)深入推进社会主义核心价值观建设

持续深化社会主义核心价值观宣传教育,增进认知认同、树立鲜明导向、强化示范带动。坚持贯穿结合融入、落细落小落实,把社会主义核心价值观要求融入日常生活,融入法治建设。推动理想信念教育常态化制度化,筑牢党员干部、青少年等重点群体的理想信念之基。围绕“七一”、“八一”、“十一”等重大时间节点,依托革命历史类纪念设施、遗址和爱国主义教育基地等载体,加强爱国主义、集体主义、社会主义教育,弘扬党和人民在各个历史时期奋斗中形成的伟大精神。加强公益广告宣传。统筹开展诚信教育、勤俭节约教育、劳动创造幸福主题宣传教育。强化祖国统一和民族团结进步宣传教育,深化“一国两制”实践教育,强化全民国防教育,促进平安中国建设。

 

(二)加强公民道德建设

传承弘扬中华传统美德,加强社会公德、职业道德、家庭美德、个人品德建设,加强家庭、家教、家风建设。加强对革命、建设、改革时期各类先进典型的学习宣传,尊崇褒扬英雄模范,关心关爱先进典型人物。健全家庭、学校、政府、社会相结合的思想道德教育体系,把立德树人贯穿学校教育全过程。发挥优秀文化产品陶冶道德情操的作用,完善市民公约、乡规民约、学生守则、团体章程等社会规范,广泛开展弘扬时代新风行动,深化道德领域突出问题治理。加强农村思想道德建设,创新文化科技卫生“三下乡”长效机制。

 

(三)加强和改进思想政治工作

贯彻落实《中共中央、国务院关于新时代加强和改进思想政治工作的意见》。加强形势政策教育和基本国情教育。加强大中小学思想政治建设,打造一批高等学校思政类公众号,完善领导干部、国企骨干、新时代先进人物等群体走进校园开展思想政治教育制度。健全社会心理服务体系和疏导机制、危机干预机制,塑造自尊自信、理性平和、积极向上的社会心态。

(四)创新拓展群众性精神文明创建活动

以实施文明创建工程为抓手,推动文明培育、文明实践、文明创建不断深入。创造性开展文明城市、文明村镇、文明单位、文明家庭、文明校园和未成年人思想道德建设工作先进等精神文明创建活动,拓展新时代文明实践中心建设。弘扬科学精神,深入开展爱国卫生运动,深化文明餐桌行动和“光盘行动”,倡导文明健康、绿色环保的生活方式。健全志愿服务体系,广泛开展志愿服务关爱行动。加强网络文明建设。

 

 

五、巩固壮大主流舆论

坚持正确政治方向、舆论导向和价值取向,坚持马克思主义新闻观,坚持团结稳定鼓劲、正面宣传为主,唱响主旋律,激发正能量,发展壮大主流媒体,不断增强新闻舆论传播力、引导力、影响力、公信力。

(一)构建主流舆论新格局

加强顶层设计,注重总体布局,强化整体推进,构建网上网下一体、内宣外宣联动的主流舆论格局。突出做好习近平新时代中国特色社会主义思想的新闻宣传,精心组织主题宣传、形势宣传、成就宣传、典型宣传,更好强信心、聚民心、暖人心、筑同心。改进和创新内容表现形式,打造群众喜闻乐见的新闻报道精品。持续推进网络内容建设,建设具有广泛影响力的国家级新闻信息内容聚合发布平台。加强传播效果评估,健全媒体自评、媒体互评和重点点评相结合的新闻阅评体系。建立项目化主导、团队化运作、立体化作战和日常工作相结合的运行机制,促进对内和对外宣传协同高效。

(二)建设全媒体传播体系

加快推进媒体深度融合发展,有效整合各种媒介资源、生产要素,推动在信息内容、技术应用、平台终端、管理手段等方面共融互通,打造一批具有强大影响力、竞争力的新型主流媒体。统筹处理好传统媒体和新兴媒体、中央媒体和地方媒体、主流媒体和商业平台、大众化媒体和专业性媒体的关系,建立以内容建设为根本、先进技术为支撑、创新管理为保障的全媒体传播体系。推进内容生产供给侧结构性改革,完善高质量内容产出机制,推广互动式、服务式、场景式传播。强化新一代信息技术支撑引领作用,支持主流媒体重塑采编流程、建设平台终端、优化管理手段、强化版权保护、打造媒体资源数据库、提升内容生产力、占据传播制高点。创新媒体业态、传播方式和运营模式,强化用户连接,发挥制度优势和市场作用,增强主流媒体竞争力。

 

(三)建好用好管好网上舆论阵地

把党管媒体原则贯彻到新媒体领域,坚持正能量是总要求、管得住是硬道理、用得好是真本事。压实网络平台主体责任、属地管理和主管主办责任,加强和改进内容监管。强化对网络平台的分级分类管理,加快完善平台企业数据收集、使用、管理等方面的法律规范,重点管好影响力大、用户数多的网络新技术新应用。规范建设运营政府和其他公共服务部门新媒体,提高政务信息发布质量。完善互联网管理法律法规,强化新闻信息采编转载管理,规范网站转载行为和网络转载版权秩序。加强网络信息内容生态治理,打击网络谣言、有害信息、虚假新闻、网络敲诈、网络水军、有偿删帖等违法违规行为。

六、繁荣文化文艺创作生产

坚持以人民为中心的创作导向,把创作优秀作品作为中心环节,推出更多无愧于时代、无愧于人民、无愧于民族的精品力作。

(一)完善引导激励机制

健全文化创作生产传播工作机制,倡导讲品位讲格调讲责任、抵制低俗庸俗媚俗。保障和激励广大文化工作者深入基层、深入一线,开展“深入生活、扎根人民”主题创作实践活动。发挥文化领域国家基金和专项资金的激励引导作用,健全文化产品评价体系,深化全国性评奖制度改革。优化重点选题策划论证机制,加强重大题材内容审查把关。加强文化领域职业道德委员会建设,建立行业社会责任报告制度。深化影视业综合改革。深化文娱领域综合治理,加强明星代言、违法失德艺人规范管理。加强思想政治引领,坚持团结使用和培养管理并重,做好新的文艺群体工作,推进新的文艺组织建设。

(二)推出更多精品力作

提高组织化程度,实施文艺作品质量提升工程,支持当代文学艺术创作,发挥重点选题、重大项目的引领带动作用,推动文艺创作从“高原”迈向“高峰”。加强对文学、戏剧、电影、电视、音乐、舞蹈、美术、摄影、书法、曲艺、杂技以及民间文艺、群众文艺等创作的规划引导。抓好重大现实题材、重大革命和历史题材、新时代发展题材、国家重大战略题材、爱国主义题材、青少年题材、军事题材的创作生产,推出更多讴歌党、讴歌祖国、讴歌人民、讴歌新时代、讴歌英雄的精品力作。建立重点创作项目跟踪推进机制,加强全流程质量管理。抓好源头原创,推动创作重心和扶持资源向前端、源头倾斜,推动好的文学作品向剧本转化,打造优秀原创剧本。制定实施电影、电视剧、纪录片创作重点选题规划,建立滚动式、可持续的创作生产机制,提高原创能力和工业化水平。制定实施出版物重点选题规划和古籍工作中长期规划,做好重大主题和重点出版物出版。推动学术期刊繁荣发展。

(三)鼓励引导网络文化创作生产

鼓励文化单位和广大网民依托网络平台依法进行文化创作表达,推出更多优秀的网络文学、综艺、影视、动漫、音乐、体育、游戏产品和数字出版产品、服务,推出更多高品质的短视频、网络剧、网络纪录片等网络视听节目,发展积极健康的网络文化。实施网络精品出版、网络音乐产业扶持计划。加强各类网络文化创作生产平台建设,鼓励对网络原创作品进行多层次开发,引导和规范网络直播等健康发展。加强和创新网络文艺评论,推动文艺评奖向网络文艺创作延伸。

 

(四)加强版权保护和开发利用

完善版权保护体系。完善著作权登记、集体管理制度,健全版权保护和交易系统,强化版权全链条保护和经营开发,促进展会版权集中交易。加强数字版权保护,推动数字版权发展和版权业态融合,鼓励有条件的机构和单位建设基于区块链技术的版权保护平台。加强传统文化、传统知识等领域的版权保护。加强版权资产管理,健全版权资产评估体系,研究防止版权滥用相关制度。完善便民利民的版权公共服务体系,加强版权保护宣传教育。提高版权保护工作法治化水平,加大对侵权盗版行为的执法监管和打击力度,持续开展“剑网”专项行动。

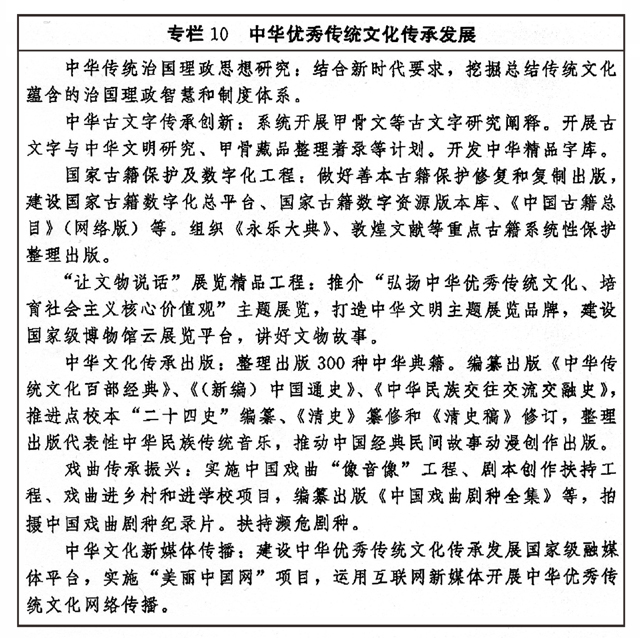
七、传承弘扬中华优秀传统文化和革命文化

坚守中华文化立场,坚持创造性转化、创新性发展,赓续中华文脉,传承红色基因,建设中华民族共有精神家园,凝聚中华儿女团结奋进的精神力量。

(一)加强中华优秀传统文化和革命文化研究阐释

深入研究中华文明、中华文化的起源和特质,构建中国文化基因的理念体系。加强中华民族共同体重大基础性问题研究,深入研究阐释中华民族共同体历史、中华民族多元一体格局。深入实施中华优秀传统文化传承发展工程,加强中华文明探源和考古研究成果、中华文化典籍等全媒体传播,提升博物馆、纪念馆和文物保护单位展陈教育水平。深入开展革命历史总体研究和专题研究,加大革命史料和文物调查征集研究力度。弘扬伟大建党精神,系统梳理阐释中国共产党人的精神谱系。扶持民族民间文化整理研究。挖掘、传承和弘扬中医药文化。

 

 

(二)加强文物保护利用

树牢保护历史文化遗产责任重大的观念,增强对历史文物的敬畏之心。全面加强考古工作,健全“先考古、后出让”制度。加强文物科技创新。统筹指导各类文物资源普查和名录公布,编制文物保护单位保护规划等专项规划,纳入国土空间规划实施。推进世界文化遗产申报、保护管理和展示宣传。加强不可移动文物和馆藏文物保护修复。加大流失文物追索返还工作力度。推进文物合理利用,建设国家考古遗址公园、文物保护利用示范区、文化遗产廊道,推介以文物资源为载体的国家文化地标和中华文明标识体系。实施中华文物全媒体传播计划。健全文物安全长效机制,严厉打击文物犯罪。

(三)加强非物质文化遗产保护传承

健全非遗调查记录体系、代表性项目制度、代表性传承人认定与管理制度,对国家级非遗代表性项目实施动态管理,探索认定代表性传承团体(群体),加强非遗传承人群培养。提高非遗传承实践能力。强化整体性系统性保护,建设国家级文化生态保护区、非遗特色村镇和街区。强化融入生产生活,创新开展主题传播活动,推进非遗进校园、进社区、进网络。

 

(四)推进国家文化公园建设

整合长城、大运河、长征、黄河、长江沿线等重要文化资源,强化文物和非遗真实完整保护传承,重点建设管控保护、主题展示、文旅融合、传统利用等主体功能区,系统推进保护传承、研究发掘、环境配套、文旅融合、数字再现等重点基础工程,实施公园化管理运营,形成具有特定开放空间的公共文化载体,集中打造中华文化重要标志。

 

八、提高公共文化服务覆盖面和实效性

推进城乡公共文化服务体系一体建设,推动公共文化数字化建设,创新实施文化惠民工程,提升基本公共文化服务标准化均等化水平,更好保障人民基本文化权益。

(一)完善公共文化设施网络

优化公共文化资源配置,加强各级各类公共文化设施建设,打造新型城乡公共文化空间。统筹推进基层公共文化资源整合,提高基层综合性文化服务中心使用效益,推进基层公共文化机构运行与县级融媒体中心建设、新时代文明实践中心建设相衔接。开展公共文化机构和旅游服务中心功能融合试点。统筹不同地域、层级、属性、类型博物馆发展。加强文化馆、图书馆总分馆制建设。持续做好公共图书馆、文化馆(站)、美术馆、博物馆等公共文化场馆免费开放。探索建立全国市县广播电视节目公共服务平台。加强广播电视传输覆盖网络建设,完善应急广播电视网络体系。在人口密集的乡镇建设影院,创新农村公益电影发行放映管理机制和模式。鼓励地方与有条件的学校共建剧院、音乐厅、美术馆等场馆。发展档案事业。创新公共文化管理机制和服务方式,推进文化惠民工程互联互通、一体化发展。深入推进政府购买服务,推动公共文化服务社会化发展、专业化运营。

(二)提升公共文化数字化水平

加强规划引导和政策指导,打通各层级公共文化数字平台,打造公共文化数字资源库群,建设国家文化大数据体系。统筹推进公共文化数字化重点工程建设,把服务城乡基层特别是农村作为着力点,不断缩小城乡之间的数字鸿沟。建设智慧图书馆体系和国家公共文化云,建设智慧博物馆,打造智慧广电、电影数字节目管理等信息数字化服务平台。积极发展云展览、云阅读、云视听、云体验,促进供需在“云端”、“指尖”对接。推进农家书屋数字化建设,建立智能化管理体系。

 

(三)补齐公共文化服务短板

落实国家基本公共服务标准要求,加强基层文化建设,增加供给总量,优化供给结构,推动优质公共文化资源向农村地区、革命老区、民族地区、边疆地区倾斜,缩小城乡和地区之间公共文化服务差距,推动巩固拓展脱贫攻坚成果同乡村振兴有效衔接。加强民族地区公共文化建设,扶持民族地区新闻出版事业发展,加强少数民族语影视译制,加强民族地区广播电视传输覆盖保障及涉农等节目制作译制传播。推动直播卫星电视频道高清化进程。加强“三区三州”市级广播电视播出机构融合发展能力建设。培育和发展农村院线,促进新片大片进入农村市场。丰富老年人、进城务工人员、农村留守妇女儿童、残疾人的公共文化供给,保障特殊群体的基本文化权益。

(四)广泛开展群众文化活动

健全支持开展群众性文化活动机制,加大对基层的扶持引导力度,培育一批扎根基层的群众文艺团队。开展全民艺术普及,深化“结对子、种文化”,拓展群众文化参与度。发挥“群星奖”等群众文艺评奖导向作用,推动群众文艺精品创作。发挥基层文联、作协、群艺馆、文化馆(站)的积极作用,扶持引导业余文艺社团、民营剧团、演出队、老年大学及青少年文艺群体、社区和企业文艺骨干等广泛开展创作活动,展示群众文艺创作优秀成果。加强群众文化活动品牌建设,开展“我们的中国梦”——文化进万家活动,办好农民丰收节、农民文化艺术节、农民歌会、农民剧团演出、广场舞、“村晚”、“快闪”、“心连心”演出、大众歌咏、书画摄影创作等活动。

 

九、推动文化产业高质量发展

把扩大内需与深化供给侧结构性改革结合起来,完善产业规划和政策,强化创新驱动,实施数字化战略,推进产业基础高级化、产业链现代化,促进文化产业持续健康发展。

(一)加快文化产业数字化布局

以国家文化大数据体系建设为抓手,坚持统一设计、长期规划、分步实施,统筹文化资源存量和增量的数字化,以物理分布、逻辑关联、快速链接、高效搜索、全面共享、重点集成为目标聚集文化数字资源,推动文化企事业单位基于文化大数据不断推出新产品新服务,提升文化产品和服务的质量水平。

(二)健全现代文化产业体系

推进国有文化企业转型升级,优化资源配置和布局结构,打造知名文化品牌和企业集团。鼓励、支持、引导非公有资本依法进入文化产业,保护民营文化企业产权和企业家权益。积极支持中小微文化企业发展,鼓励走专精特新发展路子。加快发展数字出版、数字影视、数字演播、数字艺术、数字印刷、数字创意、数字动漫、数字娱乐、高新视频等新型文化业态,改造提升传统文化业态,促进结构调整和优化升级。推动文化与旅游、体育、教育、信息、建筑、制造等融合发展,延伸产业链。建设国家文化产业发展项目库、全国广播电视和网络视听产业公共服务平台。

 

(三)建设高标准文化市场体系

加快构建统一开放、高效规范、竞争有序的文化市场。健全文化市场体系基础制度,完善文化企业坚持正确导向履行社会责任制度。落实统一的市场准入负面清单制度,清理破除文化市场准入隐性壁垒。健全文化要素市场运行机制,促进劳动力、资本、技术、数据等合理流动。加快推进符合文化产业发展需求和文化企业特点的金融产品与服务创新。进一步扩大文化企业股权融资和债券融资规模,支持文化企业上市融资和再融资。探索文化金融服务中心模式,为文化企业提供综合性金融服务。全面促进文化消费,加快发展新型文化消费模式,发展夜间经济。加强文化市场信用体系建设,提升文化市场服务质量,强化文化市场管理和综合执法。

 

(四)推动科技赋能文化产业

把先进科技作为文化产业发展的战略支撑,建立健全文化科技融合创新体系。围绕产业链部署创新链,围绕创新链布局产业链,建立健全文化产业技术标准和服务标准,参与国际标准制定。推进产学研相结合,注重原始创新、集成创新,加强制约文化产业发展的共性关键技术研发,在影院放映、影视摄录、电影特效、高清制播、舞台演艺、智能印刷等高端文化装备技术领域攻克瓶颈技术。实施出版融合发展、电影制作提升、印刷智能制造、大视听产业链建设等工程项目,引导和鼓励文化企业运用大数据、5G、云计算、人工智能、区块链、超高清等新技术,改造提升产业链,促进内容生产和传播手段现代化,重塑文化发展模式。

十、推动文化和旅游融合发展

坚持以文塑旅、以旅彰文,推动文化和旅游在更广范围、更深层次、更高水平上融合发展,打造独具魅力的中华文化旅游体验。

(一)提升旅游发展的文化内涵

依托文化资源培育旅游产品、提升旅游品位,让人们在领略自然之美中感悟文化之美、陶冶心灵之美。深入挖掘地域文化特色,将文化内容、文化符号、文化故事融入景区景点,把社会主义先进文化、革命文化、中华优秀传统文化纳入旅游的线路设计、展陈展示、讲解体验,让旅游成为人们感悟中华文化、增强文化自信的过程。打造国家文化产业和旅游产业融合发展示范区,建设一批富有文化底蕴的世界级旅游景区和度假区,打造一批文化特色鲜明的国家级旅游休闲城市和街区。推动博物馆、美术馆、图书馆、剧院、非遗展示场所、对社会开放的文物保护单位等成为旅游目的地,培育主客共享的美好生活新空间。坚持提升硬件和优化软件并举、提高服务品质和改善文化体验并重,在旅游设施、旅游服务中增加文化元素和内涵,体现人文关怀。

(二)丰富优质旅游供给

适应大众旅游时代新要求,推进旅游为民,推动构建类型多样、分布均衡、特色鲜明、品质优良的旅游供给体系,推动文化和旅游业态融合、产品融合、市场融合。提升旅游演艺、文化遗产旅游、文化主题酒店、特色节庆展会等品质,支持建设集文化创意、旅游休闲等于一体的文化和旅游综合体。依托革命博物馆、党史馆、纪念馆、革命遗址遗存遗迹等,打造红色旅游经典景区和经典线路。利用乡村文化传统和资源,发展乡村旅游。加强对当代社会主义建设成就的旅游开发,深入挖掘重大工程项目的精神内涵,发展特色旅游。加强对工业遗产资源的活化利用,开发旅游用品、特色旅游商品,培育旅游装备制造业,发展工业旅游。推动旅游与现代生产生活有机结合,加快发展度假休闲旅游、康养旅游、研学实践活动等,打造一批国家全域旅游示范区、A级旅游景区、国家级旅游度假区、国家精品旅游带、国家旅游风景道、特色旅游目的地、特色旅游功能区、城市绿道、骑行公园和慢行系统。大力发展智慧旅游,推进智慧景区、度假区建设。

(三)优化旅游发展环境

以服务质量为核心竞争力,深入开展质量提升行动,推动提升旅游目的地服务质量,推进文明景区创建,持续深化厕所革命,完善游客服务体系,保障残疾人、老年人公共服务。加强旅游交通设施建设,提高通达性和便捷度。规范和优化旅游市场秩序,开展专项治理行动,加强在线旅游监管,建立健全旅游诚信体系和旅游服务质量评价体系。推进文明旅游,落实国内旅游文明行为公约和出境旅游文明行为指南,严格执行旅游不文明行为记录制度,建立信息通报机制,加大惩戒力度。

 

(四)创新融合发展体制机制

健全中央和地方旅游发展工作体制机制,完善文化和旅游融合发展体制机制,强化文化和旅游部门的行业管理职责。创新风景名胜区管理体制,探索建立景区文化评价制度。理顺饭店、民宿等旅游住宿业管理体制。

十一、促进城乡区域文化协调发展

优化城乡和区域文化资源配置,推进一体化谋划、联动式合作、协同性发展,加快形成点线面结合、东中西呼应、城乡均衡协调的文化发展空间格局,促进文化更平衡更充分发展。

(一)推动区域文化协调发展

加强区域文化协同创新,健全合作互助、扶持补偿机制,推动东部地区以创新引领文化发展,加大力度支持中西部地区以及东北等老工业基地文化发展,扶持革命老区、民族地区、边疆地区文化发展,形成相互促进、优势互补、融合互动的区域文化发展格局。围绕京津冀协同发展、长江经济带发展、粤港澳大湾区建设、长三角一体化发展、黄河流域生态保护和高质量发展等区域重大战略,健全推进区域内文化协同发展机制,提升公共文化设施互联互通水平,加强区域文化产业带建设,实现区域文化建设水平整体提高。促进形成文化产业发展新格局,创新城市群文化一体化发展体制机制,共建高水平合作平台,加强公共文化服务便利共享。完善以城带乡、城乡融合的文化发展体制机制,发挥城市带动辐射作用,加快城乡间文化要素双向流动,形成以点带面、特色鲜明、优势互补、均衡配置的城乡文化发展新格局。

 

(二)加强城市文化建设

综合城市功能定位和经济社会发展,建设传统文化和现代文化交相辉映、城市气质与人文精神相得益彰的现代城市文化。强化各类规划中文化建设的刚性约束,保护历史文化遗产,融合时代文明,构建城市文化精神,发展城市主题文化,营造特色文化景观。以文化建设带动城市建设,提升城市文化品位、整体形象和发展品质。加快建设一批有全国影响力的文化中心城市、特色文化强市。支持相关省(自治区、直辖市)建设一批具有代表性的区域文化中心城市和特色文化城市。结合新型城镇化建设,鼓励因地制宜发展一批承载历史记忆、体现地域特征、富有民族特色的美丽城镇。

 

(三)促进乡村文化振兴

充分发挥文化传承功能,全面推进乡村文化振兴,推动乡村成为文明和谐、物心俱丰、美丽宜居的空间。加强农耕文化保护传承,支持建设村史馆,修编村史、村志,开展村情教育。把乡土特色文化融入乡村建设,留住乡情乡愁。创新支持和激励方式,将优秀文化资源转化为乡村永续发展的优质资产,推动乡村文化建设与经济社会发展良性互促。探索以志愿服务等方式,发展民间优秀文化机构、文艺团体。鼓励乡村自办文化,支持农民办自己的文化艺术节、诗歌故事会、剧团演出、书画摄影创作展等。增加乡村优秀文化产品与服务供给,推进文化结对帮扶,鼓励“三农”题材文艺创作生产,扶持具有乡土特色的文艺创作。开展“互联网+中华文明”行动计划,推进数字文化资源进乡村。探索建立乡村文化交流交易平台,活跃乡村文化市场。

 

十二、扩大中华文化国际影响力

统筹推进对外宣传、对外文化交流和文化贸易,增强国际传播影响力、中华文化感召力、中国形象亲和力、中国话语说服力、国际舆论引导力,促进民心相通,构建人文共同体。

(一)深化中外文明交流互鉴

坚定中华文化立场和文化自信,深入开展各种形式的人文交流活动,以文载道、以文传声、以文化人。面向不同国家和区域,搭建开放包容的文明对话平台,促进文明互学互鉴、共同发展。深化政府和民间对外交流。加强与共建“一带一路”国家文化交流合作。深化旅游交流,实施“美丽中国”旅游全球推广计划,建设一批国际旅游枢纽城市和重点旅游城市,培育一批入境旅游品牌和国际旅游精品产品。

(二)提升文化贸易国际竞争力

突出思想内核和文化内涵,提高核心文化产品和服务出口在文化贸易中的份额。鼓励有国际竞争力的文化企业稳步提高境外文化领域投资合作规模和质量,推动文化技术标准、装备制造走出去,创新对外合作方式,优化资源、品牌和营销渠道。鼓励设立海外文化贸易促进平台。大力发展数字文化贸易。促进艺术品展示交易、内容加工创作等领域进出口创新发展,加快形成区域性国际市场。

十三、深化文化体制改革

把进一步发挥市场在文化资源配置中的积极作用与更好发挥政府作用结合起来,加快完善有利于激发文化创新创造活力的文化管理体制和生产经营机制,坚持和完善繁荣发展社会主义先进文化的制度,提升文化治理效能。

(一)完善文化宏观管理体制

创新文化宏观管理体制,坚持和加强党对宣传思想文化工作的全面领导,把党的领导落实到国家文化治理各领域各方面各环节。深化文化领域行政体制改革,推进“放管服”改革,转变政府职能。完善党委和政府监管有机结合、宣传部门有效主导的国有文化资产管理体制机制,推进管人管事管资产管导向相统一。建立健全传统媒体和新兴媒体一体化管理的工作机制,进一步加强网络综合治理体系建设。建立健全社科学术社团工作协调机制,加强文化领域行业组织建设。研究制定加强宣传文化领域法治建设的意见,加快文化立法进程,全面推进依法行政。完善文化市场综合执法体制。完善文化产业统计制度。

(二)深化文化事业单位改革

进一步深化文化事业单位人事、收入分配等制度改革。稳步推进公共文化机构法人治理结构改革和内部运行机制创新,探索开展国有博物馆资产所有权、藏品归属权、开放运营权分离改革试点。深化主流媒体体制机制改革,建立适应全媒体生产传播的一体化组织架构,构建新型采编流程,形成集约高效的内容生产体系和传播链条。以演出为中心环节深化国有文艺院团改革,加强分类指导,激发院团生机活力。

(三)深化国有文化企业改革

实施国有文化企业深化改革加快发展行动,加强国有文化企业党的建设,发挥党委(党组)把方向、管大局、保落实的领导作用,主动服务国家重大战略,推进布局优化和结构调整,提升控制力影响力,加快培育一批主业突出、核心竞争力强、市场占有率高的综合性文化企业集团。完善公司治理机制,将党建工作要求写入公司章程,明确党组织研究讨论企业重大经营管理事项是董事会、经理层决策重大问题的前置程序,落实党组织在公司治理结构中的法定地位。稳妥推进混合所有制改革,推行职业经理人制度,开展多种方式的中长期激励,激发基层改革创新动力。完善国有文化企业社会效益评价考核办法,健全把社会效益放在首位、社会效益和经济效益相统一的评价考核体系。

 

十四、建强人才队伍

坚持党管干部、党管人才,把党的政治建设摆在首位,改革人才培养方式,优化人才结构,创新人才培训形式,加大培训力度,不断提高干部人才队伍素质能力,建设勇担使命责任、善于创新创造的时代新军。

(一)加强政治能力建设

坚持用习近平新时代中国特色社会主义思想武装宣传思想工作队伍,增强“四个意识”、坚定“四个自信”、做到“两个维护”,持续提高政治判断力、政治领悟力、政治执行力。巩固拓展宣传思想战线“不忘初心、牢记使命”主题教育成果,建立长效机制,坚持不懈锤炼党员干部忠诚干净担当的政治品格。强化政治担当,把讲政治的要求贯穿到工作各环节各方面,做到知责于心、担责于身、履责于行。

(二)加强业务能力建设

深入推进增强脚力、眼力、脑力、笔力教育实践,增强本领能力。完善宣传系统干部队伍建设中长期规划。选优配强宣传思想战线各级领导班子,加大优秀年轻干部发现培养选拔力度,推动干部轮岗交流、多岗位锻炼。完善蹲点调研、挂职锻炼工作机制。加强宣传思想战线作风建设,培塑唯实求真、真抓实干的良好作风。

(三)加强领军人物和专业人才培养

研究编制宣传思想文化领域人才发展规划。进一步完善人才推荐评审、培养资助、联系服务工作机制,全方位培养、引进、用好人才。支持办好高层次人才专题研修班、国情研修班等。加强创新型、应用型、技能型人才培养,培养“一专多能”的全媒体人才,壮大高技能人才队伍。加强哲学社会科学领域基础研究人才培养,加强作风和学风建设。加强文艺工作者职业道德建设。加强联系服务专家工作,把各领域优秀文化人才团结在党的周围。

(四)夯实基层人才队伍建设

加强县级和城乡基层宣传文化队伍建设,配齐配强乡镇党委宣传委员。鼓励和扶持群众性文艺社团、演出团体和基层宣讲员、各类文化人才、文化活动积极分子,建设更多具有地域文化特色的“红色文艺轻骑兵”。培养扎根基层的乡土文化能人、民族民间文化传承人、乡村文化和旅游能人、基层文化设施和文物管理人员。组织县级融媒体中心与省、市媒体人员双向交流,充实新时代文明实践志愿服务队伍,延伸“学习强国”学习平台管理员培训范围至基层一线宣传干部。支持西部地区、边疆地区和民族地区基层文化人才队伍建设。

(五)完善人才评价激励机制

完善宣传文化人才评价体系,健全奖励体系和容错纠错机制。优化文化事业单位人才引进、人员奖励政策。激发和保护企业家精神,加强国有文化企业领导班子和领导人员分类分级管理。深化新闻单位人事制度改革,完善岗位管理和从业人员准入退出制度。建立健全充分体现创新要素价值的收益分配机制,开展文化单位科研、创意成果转化收益分配试点,推动符合条件的文化单位从业人员享受科技创新扶持政策。按照党和国家功勋荣誉表彰制度要求,开展相关表彰奖励工作。

十五、加强规划实施保障

健全规划实施保障机制,激发各类主体参与规划实施的积极性、主动性、创造性,形成强大合力。

(一)强化组织领导

充分发挥党总揽全局、协调各方的作用,坚持和完善党委统一领导、党政齐抓共管、宣传部门组织协调、有关部门分工负责、社会力量积极参与的工作体制机制和工作格局。中央宣传部负责统筹宣传思想文化领域有关专项规划编制工作。中央有关行业主管部门根据本规划,研究制定本领域的专项规划,报中央文化体制改革和发展工作领导小组后实施。重大工程、重点项目的牵头部门要切实落实主体责任,明确和细化任务书、时间表、路线图,确保有序推进。国家发展改革委、财政部、自然资源部、商务部、税务总局等要按照职责分工,切实落实有关政策,做好各项重点工程项目的实施和保障。各地要结合实际,编制和实施好本地区规划。各级党委和政府要把本规划提出的目标任务纳入经济社会发展全局,作为评价地区发展水平、衡量发展质量和考核领导干部工作业绩的重要内容,抓好落实。

(二)加强资金支持

按照本规划确定的目标任务,调整优化支出结构,各级财政加强经费支持。落实中央与地方公共文化领域财政事权和支出责任划分改革要求,健全转移支付制度。优化对文化科技创新的支持机制。用好电影、出版、旅游、艺术等各类资金和基金。加强文化企业国有资本经营预算管理,重点支持国有文化企业服务国家重大战略。扶持国有文艺院团改革。推进旅游业对外开放政策在自由贸易试验区、中国特色自由贸易港先行先试。用好地方政府专项债券,促进文化、旅游重大项目实施。推广文化和旅游领域政府和社会资本合作模式,鼓励社会资本设立有关基金。省属重点文化企业经省级政府批准,2023年年底前可免缴国有资本收益。用好文化事业建设费。

(三)完善政策支持

落实经营性文化事业单位转制为企业,以及支持从事电影、广播电视、文化创意和设计服务、出版、动漫、文物保护利用、非物质文化遗产等文化企业发展的相关政策。落实出版物在出版、批发和零售环节享受的增值税优惠政策。完善文化文物单位从事文化创意产品开发经营的有关政策。跟踪研究新冠肺炎疫情常态化防控下国家有关产业扶持优惠政策,推动将文化产业、旅游业纳入政策适用范围。优化调整国有公益性收藏单位进口藏品免税政策。加强文化和旅游建设用地保障,将文化和旅游类建设用地纳入国土空间规划,有效保障相关设施、项目用地需求。鼓励利用闲置设施、盘活存量建设用地发展文化产业和旅游业。企业利用文物建筑、历史建筑、旧厂房、仓库等存量房产、土地或生产装备、设施发展文化产业和旅游业,在不改变用地主体、规划条件的前提下,可在5年内保持土地原用途、权利类型不变。

(四)健全实施机制

充分发挥已有国家级重大规划战略、重大改革举措、重大工程项目协调机制作用,加强协调与合作,形成更加高效的工作推进机制。各地区各有关部门要加强对本规划实施情况的跟踪分析和监督检查,推动各项任务措施落到实处。建立健全年度监测评估机制,密切跟踪经济社会发展变化,加强对规划实施重点任务、政策举措及保障措施的动态监管。完善中期评估和总结评估机制,健全向本级文化体制改革和发展工作领导小组报告机制。中央文化体制改革和发展工作领导小组办公室适时开展专项评估。

 

来源:国务院

 

上一条:宜春市人民政府办公室关于印发加快全市新能源汽车推广应用和锂电新能源产业发展推进“电动宜春”建设行动计划(2023—2025年)的通知 下一条:中国职业教育发展报告(2012-2022年)

【 文章录入:龙启文    责任编辑:龙启文 】 

Copyright ? 2012 - 2020 All Rights Reserved 英国上市公司365高等职业教育研究所 版权所有
高职教育研究所办公电话:0795-3203833  高职教育研究所邮箱:yczygjs@163.com  管理登录  设计制作:网络信息管理中心