政策法规  
 
  政策法规

教育部更新发布现代职业教育体系建设改革11项重点任务建设指南和常见问题解答

更新时间:2023-09-13 09:30:08  文 章作者:  文章来源:职教百科  点击次数:

日前,教育部印发通知,加快构建央地互动、区域联动、政行企校协同的职业教育高质量发展新机制,有序有效推进现代职业教育体系建设改革,并发布11项现代职业教育体系建设改革重点任务。教育部办公厅关于加快推进现代职业教育体系建设改革重点任务的通知,根据现代职业教育体系建设改革管理公共信息服务平台最新更新信息,职教百科综合整理11项重点任务建设指南更新和常见问题答疑。


任务一、市域产教联合体建设任务

教育部办公厅关于开展市域产教联合体建设的通知

教职成厅函〔2023〕15号


各省、自治区、直辖市教育厅(教委),新疆生产建设兵团教育局:

为深入学习贯彻党的二十大精神,落实中共中央办公厅、国务院办公厅印发的《关于深化现代职业教育体系建设改革的意见》,决定启动市域产教联合体创建工作。现将有关事项通知如下。

一、工作目标

坚持以教促产、以产助教,深化产教融合、产学合作,充分发挥政府统筹、产业聚合、企业牵引、学校主体作用,以产业园区为基础,打造一批兼具人才培养、创新创业、促进产业经济高质量发展功能的市域产教联合体。2023年底前建设50家左右,2024年底前再建设50家左右,到2025年共建设150家左右的市域产教联合体。

二、条件要求

1.产教资源相对集聚。联合体依托的产业园区总产值在本省份位于前列,主要以先进制造业、现代服务业、现代农业等为核心主导产业,加快发展新一代信息技术、生物技术、新能源、新材料、高端装备、新能源汽车、绿色环保以及航空航天、海洋装备等战略性新兴产业。联合体职业教育资源富集,涵盖中职、高职(含职教本科)学校,吸纳普通本科学校作为成员,搭建联合体人才供需信息平台,建设产教融合实训基地,校企共建产业学院,促进教育链、人才链与产业链、创新链紧密结合。

2.组织治理机制完备。教育部门会同发展改革、工业和信息化、财政、人力资源社会保障、国资等部门建立密切配合、协调联动的工作机制,打造政府、行业、企业与学校四方协同的命运共同体。联合体内各类主体协同配合,成立政府、企业、学校、科研机构等多方参与的理事会(董事会),达到产权明晰、组织完备、机制健全、运行高效的实体化运作要求。

3.人才培养取得突破。龙头企业深度参与职业学校专业规划、人才培养标准、教材课程开发、师资队伍建设等各个环节,并取得实际成效。积极探索高技能人才培养的新模式,广泛开展校企联合招生、联合培养、岗位成才的中国特色学徒制,普遍接收职业院校学生开展实习实训和教师岗位实践。支持联合体内中职、高职高专、本科学校合作分段培养或贯通培养,鼓励普通本科学校招收符合条件的中高职毕业生和企业一线优秀员工就读本科和专业学位研究生教育。

4.有效服务产业发展。联合体建设共性技术服务平台,打通科研开发、技术创新、成果转移链条,为园区企业提供技术咨询与服务,促进技术创新、工艺改进、产品升级,解决企业实际生产问题。联合体制定培训规划,统筹各成员单位的培训资源和需求,支持联合体内院校积极承接企业员工的岗前培训、岗位培训和继续教育,鼓励面向社会开展技术技能培训服务。

5.保障条件切实到位。加大财政经费支持力度,吸引社会资本、产业资金投入,支持职业教育重大建设和改革项目;明确支持职业教育的金融、财政、税费、土地、信用、就业和收入分配等激励政策的具体举措,落实落地见效果;树立结果导向的评价方向,对优秀的职业学校、校长、教师、学生和技术技能人才按照国家有关规定给予表彰奖励。

三、组织实施

1.园区申报。以产业园区为基础组织申报,空间组织紧凑、经济联系紧密的城市群可以一个园区名义进行申报。明确市域产教联合体的牵头单位,包括产业园区所在地政府(管委会)、牵头学校、牵头企业。申报单位对照市域产教联合体建设指标(附件1),结合自身情况向省级教育行政部门进行申报,申报内容应体现已有基础和建设承诺。

2.省级推荐。各省级教育行政部门在园区自愿申报的基础上,采取多种形式对申报材料进行核实,确保相关材料准确真实,组织填写市域产教联合体推荐书(附件2)和推荐名单汇总表(附件3)。每个省份推荐不超过3家,请于2023年5月29日前将申报材料纸质版、电子版(以刻录光盘形式)一并报送教育部(职业教育与成人教育司)。

3.建设培育。我部将组织对申报材料进行审查,视情组织实地考察,遴选确定首批市域产教联合体培育名单。我部将建立信息采集平台,对市域产教联合体建设情况进行监测。2024年初,对第一批市域产教联合体培育单位进行验收,验收情况作为遴选职业教育改革成效明显地方、“双高计划”建设、现代职业教育质量提升计划资金分配的重要依据。通过验收的联合体,如发生解散、撤销或其他重大变动、重大违规行为,将取消相关资格和政策支持。

  联系人及电话:教育部职业教育与成人教育司 卢昊 010-66097741

  邮寄地址:北京市西城区大木仓胡同37号教育部职业教育与成人教育司


教育部办公厅
2023年4月18日


重点进展:

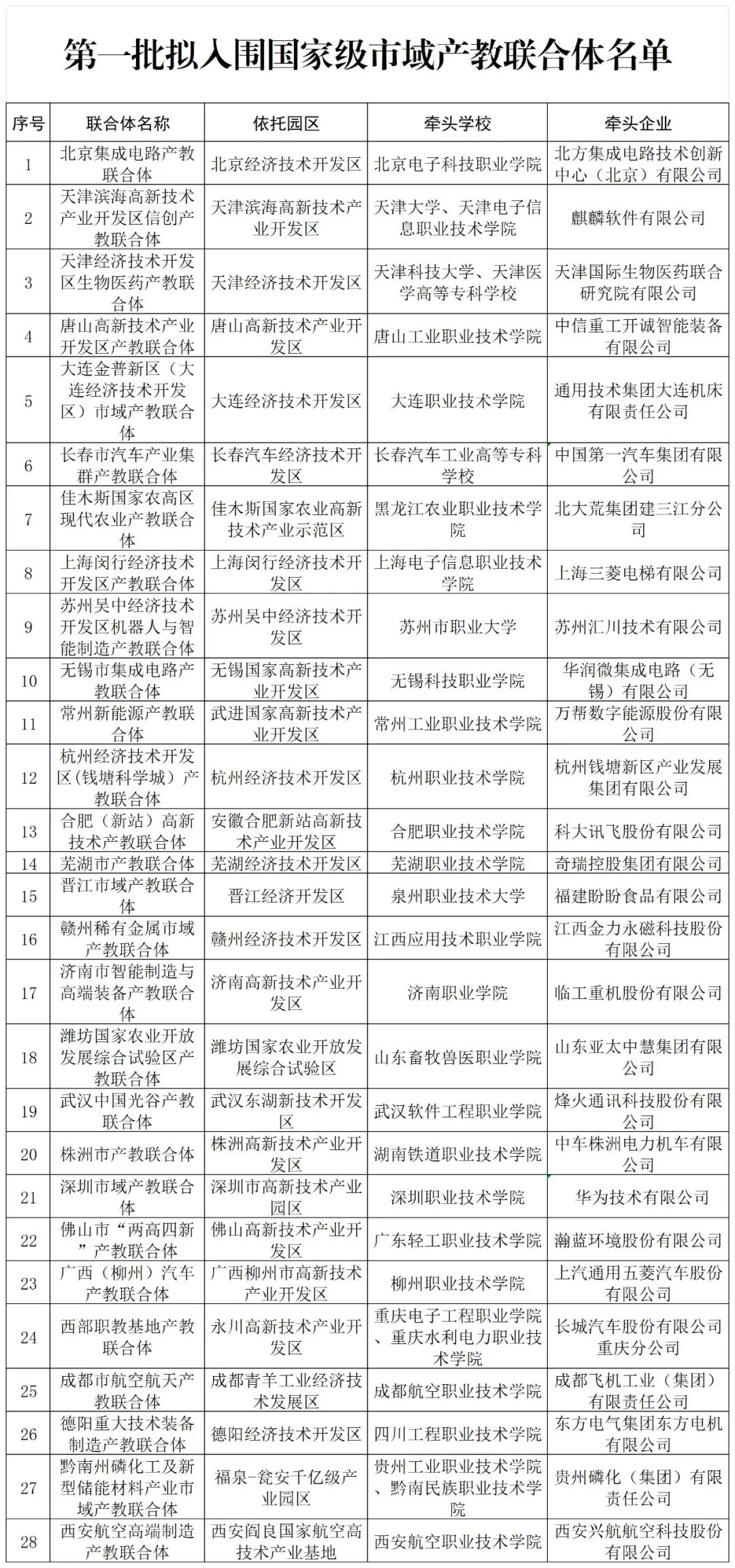
关于第一批拟入围国家级市域产教联合体名单的公示

根据《教育部办公厅关于开展市域产教联合体建设的通知》(教职成厅函〔2023〕15号)的有关要求,我部组织开展了国家级市域产教联合体遴选工作。经各地申报、专家评审、部内复核,首批拟择优确定28家国家级市域产教联合体。现公示名单,公示时间为2023年9月5日—9月11日。如有异议,请在公示期内以实名方式向教育部职业教育与成人教育司反映,逾期及匿名反映不予受理。

联系人:孙永明,卢昊

联系电话:010-66097857,66097741

附件:第一批拟入围国家级市域产教联合体名单


教育部职业教育与成人教育司

2023年9月4日



任务二、产教融合共同体建设任务

行业产教融合共同体(以下简称“共同体”)是由龙头企业和高水平高等学校、职业学校(含中职学校、高职专科学校和本科层次职业学校,下同)牵头,联合行业组织、学校、科研机构、上下游企业等共同组建的,跨区域汇聚产教资源,能够有效促进产教布局高度匹配、服务高效对接、支撑全行业发展的产教融合新型组织形态。

一、建设单位

共同体建设单位包括牵头单位和参与单位,要求如下:

(一)牵头单位

共同体由一家行业龙头企业牵头组建,联合一所高水平高等学校、一所职业学校牵头建设,发挥各建设主体作用,推动产教全要素融合。牵头企业应在所属行业有重要影响力和话语权,能够统筹行业产业资源,并在共同体内切实起到统筹、牵头作用,鼓励中央管理企业、中国500强企业、产教融合型企业等牵头组建。牵头高水平高等学校的优势学科应与共同体行业领域相符,有明确的科技攻关方向和团队,有硕士学位、博士学位授予权。牵头职业学校的特色专业(群)应与共同体行业领域相符,人才培养质量高,设有独立的社会培训机构或继续教育机构,广泛开展各类培训。

(二)参与单位

根据产业链上下游分布和教育资源布局,跨区域广泛吸收相关行业组织、学校(含职业学校和普通高等学校)、科研机构、上下游企业等单位参与建设。共同体参与单位要主动开放资源、对接需求,积极承担建设任务,实质性参与共同体建设。

二、建设任务

(一)建立健全实体化运行机制。共同体要建立领导小组(理事会或董事会),商定建设方案,明确组织架构和职责分工,召开成立大会,审议通过共同体章程。要建立规范合理的利益共享机制等,明晰责权分配,保障各方权益。要配备数量充足、结构合理的专兼职人员,负责日常工作。

(二)构建产教供需对接机制。共同体每年要组织工作专班,通过政策研究、调查问卷、走访调研、大数据分析等多种形式,开展行业发展趋势、人才需求情况等方面的调研,并于每年第一季度期间完成行业发展分析报告(模版见附件1)、行业人才需求预测报告(模版见附件2)和行业人才供需清单、技术供需清单(模版见附件3)的编制与发布,指导相关学校和职业培训机构开展工作,促进产教供需高效对接。

(三)联合开展人才培养。共同体要将提升人才培养质量置于首要位置,深入推进校企协同育人,畅通技术技能人才成长通道。依据产业链分工对人才的要求,校企联合招生,开展委托培养、订单培养和学徒制培养,实施现场工程师专项培养计划,推动人才培养模式创新。共同体内实行校企师资互兼互聘,共建共享高水平“双师型”教师队伍。共同体内企业招工要向共同体内学校倾斜,加大实习和就业岗位供给。共同体内学校要开放培训机构和继续教育机构,面向行业企业员工开展岗前培训、岗位培训和继续教育。支持共同体内高水平高等学校招收具有工作经历的共同体内职业学校毕业生和企业一线优秀职工,攻读本科、专业学位研究生,提升学历层次。

(四)协同开展技术攻关。共同体要建立健全协同创新机制,校企联合打造科研攻关团队,深入生产一线,瞄准产业需求,调研征集企业实际面临的生产性和技术性难题,校企系统解决问题。支持职业学校在关键共性技术攻关中发挥“中试车间”的作用。共同体建设单位要加大经费投入,共建技术创新中心、产学研用协同创新平台和重点实验室等,产出一批前沿领域的创新成果,服务行业企业技术改造、工艺改进、产品升级,提升服务水平。

(五)有组织开发教学资源。共同体要组建高水平教科研队伍,对标产业实际和发展需要,结合人才培养、专业建设和技术攻关实际,将产业应用的工艺、技术融入教学实践,开发专业核心课程、实践能力项目;发挥学校专业优势和企业的技术优势,跟踪行业新技术、新工艺、新方法、新标准,研制优质教学装备并推广应用。

(六)强化支持保障力度。共同体各建设单位要制定支持共同体建设的专项政策,保障和促进共同体发展。共同体内企业要发挥技术优势和平台优势,把共同体工作纳入企业发展规划和年度考核。共同体内学校要促进科技创新与产业深度融合,为共同体提供有力的人才和技术支撑。

共同体每年第一季度期间完成年度工作计划,每年12月15日前完成年度总结报告(模版见附件4),分别上传管理平台(网址:http://zj.chinaafse.cn/,下同)。

三、监测指标

(一)全方位整合产教资源,重点考核共同体建设单位优质多元以及跨省域分布情况。

(二)构建产教供需对接机制,重点考核行业发展分析报告、行业人才需求预测报告、人才供需清单和技术供需清单编制发布是否及时,内容是否客观、全面。

(三)联合开展人才培养,重点考核委托培养、订单培养、学徒制培养学生规模,校企师资互聘情况,共同体内企业接受共同体内学校毕业生就业人数以及培养人才在本行业内就业人数;职业学校面向行业企业员工开展岗前培训、岗位培训和继续教育规模;共同体内普通高校录取共同体内职业学校毕业生和企业一线在职员工就读本科或专业学位研究生人数。

(四)协同开展技术攻关,重点考核共同体内资金投入和技术创新中心建设情况;服务行业企业技术改造、工艺改进、产品升级项目数,取得的技术创新成果情况,技术供需清单的承接完成数。

(五)有组织开发教学资源,重点考核校企结合生产实践、人才培养和技术服务实际,联合开发专业核心课程、实践能力项目数量,教学装备研制及推广情况。

(六)强化支持保障力度,重点考核共同体建设单位专项支持政策制定情况。

四、工作流程

各共同体根据工作要求和筹备情况,由牵头企业负责统筹产教资源,在管理平台进行账号注册,并在“行业产教融合共同体”模块填写信息数据、上传相关佐证材料,形成《行业产教融合共同体申报书》(详见附件5),加盖各牵头单位和推荐省份(可选牵头企业或牵头高水平高等学校或牵头职业学校所在省份)的省级教育行政部门公章后,通过管理平台上传,经省级教育行政部门审核后报至教育部(职成司)。中央管理企业集团总部注册填报的,可联系教育部职业教育与成人教育司(010-66097867)直报。

五、时间安排

共同体注册填报时间:2023年7月30日-10月31日,2024年起每年的1月1日-10月31日。

共同体绩效数据采集时间:2023年起每年11月1日-12月15日。

附件:

1.行业发展分析报告(提纲)

2.行业人才需求预测报告(提纲)

3.行业人才供需清单、技术供需清单(模版)

4.行业产教融合共同体年度总结报告(提纲)

5.行业产教融合共同体申报书


行业产教融合共同体常见问题解答:

一、哪些单位可以在管理平台上注册牵头组建行业产教融合共同体?

在管理平台上注册牵头组建行业产教融合共同体的单位应为行业龙头企业。该企业在所属行业有重要影响力和话语权,能够统筹行业产业资源,并在共同体内切实起到统筹、牵头作用。

二、行业产教融合共同体有几家牵头单位?

行业产教融合共同体共有三家牵头单位,分别是一家行业龙头企业(牵头组建)、一所高水平高等学校和一所职业学校(含中职学校、高职专科学校和本科层次职业学校)。

三、行业产教融合共同体参与单位是否有数量限制?

行业产教融合共同体参与单位没有数量限制,可以包括行业组织、学校(含职业学校和普通高等学校)、科研机构、上下游企业等单位。鼓励跨省域组建行业产教融合共同体。

四、申报行业产教融合共同体是否需要相关部门审批?

行业产教融合共同体采取“开放注册、自主建设、接受监督”的管理模式。牵头企业需在管理平台中上传参与单位参与证明材料。《行业产教融合共同体申报书》需加盖三家牵头单位公章和推荐省份(可选牵头企业或牵头高水平高等学校或牵头职业学校所在省份)的省级教育行政部门公章。中央管理企业集团总部注册填报的,无需加盖省级教育行政部门公章,可联系教育部职业教育与成人教育司(010-66097867)直报。

五、行业产教融合共同体什么时间进行注册填报和绩效数据采集?

行业产教融合共同体依托管理平台进行注册填报和绩效数据采集。其中,注册填报时间为2023年7月30日—10月31日和2024年起每年的1月1日—10月31日,在此期间各共同体根据筹备情况均可在管理平台进行注册填报。绩效数据采集时间为2023年起每年的11月1日—12月15日,期间管理平台将关闭注册填报功能,开启年度绩效数据采集功能。


任务三、开放型区域产教融合实践中心建设指南

一、建设单位

开放型区域产教融合实践中心(以下简称实践中心)分为学校实践中心、公共实践中心、企业实践中心。学校实践中心的建设单位一般为职业学校(含中职学校、高职专科学校和本科层次职业学校,下同)。公共实践中心的建设单位一般为各级政府行政部门。企业实践中心的建设单位一般为企业。

二、基础条件

(一)聚焦重点领域。实践中心要对接国家战略新兴产业和区域支柱产业,服务产业应纳入“十四五”地方国民经济和社会发展规划重点领域。

(二)建设基础良好。实践中心应具有良好的基础条件,占地面积、建筑面积、设备数量、实训工位应满足使用要求;专业技术人员、管理人员数量充足、结构合理;开放运营经验丰富;相关工艺、材料、设备具有先进性。

(三)运行管理规范。建设单位能为实践中心的管理运营、设备维护更新、基础耗材等提供必要的经费和人员投入。实践中心管理机构和制度健全,建立了成本分担机制,能充分调动各类主体参与的积极性,保障可持续发展。

(四)提升产出效益。实践中心要持续加强在人才培养、社会培训、技术服务方面的功能建设,可支持校企围绕生产经营过程中的关键问题开展协同创新,聚焦行业紧缺高技能人才开展联合培养,可以产生支撑区域产业和经济社会高质量发展的突出成果。

三、重点任务

(一)学生实习实训。实践中心要按照开放多元、协同运营的建设理念,有组织的面向职业学校学生、普通高校学生和未就业毕业生开展实习实训。要加强实习实训教学指导,按照办学特色和专业实际制订实习实训方案,开发实训课程和教材,将行业新技术、新工艺、新规范以及企业真实生产项目或典型生产案例引入实践教学过程。

(二)社会培训。实践中心要持续提升培训供给能力,积极承接政府、行业、企业组织的职业技能培训。要紧贴市场需求开发培训项目,推动培训链和产业链有效对接。要加强职业技能培训标准化建设,及时对外发布培训标准和课程方案。各地要统筹经济效益和社会效益,加快建立实践中心市场化运营机制,增强实践中心“自我造血功能”。

(三)技术服务。实践中心要通过承担企业横向课题的方式,有组织的开展产品中试、工艺改进、技术研发等技术服务。要组织共同建设单位围绕国家和区域重点战略以及企业生产经营过程中的关键问题,聚焦基础工艺和技术应用等瓶颈短板,加大重要产品攻关力度,打通创新链和产业链精准对接“最后一公里”。

四、运营机制

(一)实践中心能够吸引各类学校、行业、企业广泛参与,采用理事会、用户委员会等治理模式,形成共建共管的组织架构。

(二)实践中心每年第一季度期间要完成实践中心年度开放运营计划(模板详见附件1)编制,发布实践中心培训及技术服务支持、企业培训及技术服务需求“两张清单”,严格按照运营计划做好对外开放和技术服务工作,每年12月15日前完成实践中心年度运营报告(模板详见附件2)编制,公开发布并接受社会监督。

五、监测指标

(一)主要监测指标包括对外开展学生实习实训,实训课程和教材开发,面向企业开展培训,横向技术服务,科技成果奖项情况等。

(二)建设单位为中等职业学校的学校实践中心重点考核:实训课程和教材建设数,培训服务收入。

(三)建设单位为高等职业学校的学校实践中心重点考核:培训服务收入,开展横向企业技术服务收入,地市级以上科技成果奖项。

(四)公共实践中心和企业实践中心重点考核:对外开展学生实训总人数,实训课程和教材建设数。

六、工作流程

各实践中心建设单位根据工作要求,在现代职业教育体系改革管理公共信息服务平台(网址:http://zj.chinaafse.cn/,以下简称管理平台)的“开放型区域产教融合实践中心”栏目中填写数据信息、上传佐证材料,形成《开放型区域产教融合实践中心申报书》(详见附件3),加盖建设单位和省级教育行政部门公章后,通过管理平台报至教育部(职成司)。

七、时间安排

实践中心注册填报时间:2023年7月30日—10月31日;2024年以后每年的1月1日—10月31日。

实践中心年度绩效数据采集时间:2023年起每年11月1日—12月15日。


附件:

1.开放型区域产教融合实践中心年度开放运营计划(提纲)

2.开放型区域产教融合实践中心年度运营报告(提纲)

3.开放型区域产教融合实践中心申报书


开放型区域产教融合实践中心常见问题解答:

一、哪些单位可以在管理平台上注册牵头建设开放型区域产教融合实践中心(以下简称实践中心)?

实践中心分为学校实践中心、公共实践中心、企业实践中心。职业学校(含中职学校、高职专科学校和本科层次职业学校,下同)可以注册牵头建设学校实践中心,各级政府行政部门可以注册牵头建设公共实践中心,企业可以注册牵头建设企业实践中心。

二、实践中心什么时间进行注册填报和绩效数据采集?

实践中心依托管理平台进行注册填报和绩效数据采集。其中,注册填报时间为2023年7月30日—10月31日和2024年起每年的1月1日—10月31日,在此期间各实践中心建设单位均可在管理平台进行注册填报。绩效数据采集时间为2023年起每年的11月1日—12月15日,期间管理平台将关闭注册填报功能,开启年度绩效数据采集功能。


任务四、职业教育专业教学资源库

 一、建设单位

职业教育专业教学资源库(以下简称资源库)建设单位(包括主持单位和参与单位)要求如下:1.主持单位资源库的主持单位为独立设置的职业学校(含中等职业学校、高职专科学校、本科层次职业学校)。每个资源库主持单位不超过3家。第一主持单位总体负责资源库的建设规划、应用推广及维护管理等工作,是资源库内容审核的第一责任单位。2.参与单位资源库的参与单位可以为职业学校、普通高校、行业、企业和科研院所。参与单位要发挥优势、积极参与,主动作为、密切配合,实质性参与资源库建设。

二、基础条件

1.资源建设有基础。主持单位已有数量充足、质量可靠的资源沉淀,且具备持续更新能力。资源内容丰富、形式多样,满足教育教学需求。

2.平台支撑有保障。主持单位已有相关技术平台,进行资源库资源的上传、存储、传播、运维和更新。平台符合物理安全、网络安全、数据安全和规范管理要求,具备资源库建设、管理、教学、学习、分析、教研等功能,能够接入国家或本省智慧教育平台并纳入运行监测。 3.应用服务有成效。主持单位申报的资源库运行时间不少于1学年,注册用户有一定规模且活跃度较高,能够提供资源检索、信息查询、资料下载、教学指导、学习咨询、考试评价、就业支持、社会培训等服务。

4.项目团队有条件。主持单位的项目团队在相应专业领域有专长、有建树。团队分工明确、制度健全、协作有序、执行力强。参建单位均承担具体的建设和应用推广任务。

三、建设思路

资源库定位于“能学、辅教、促改”,服务技术技能人才培养培训。“能学”指各类学习者均可以通过资源库自主进行系统化、个性化学习。“辅教”指教师可以利用资源库灵活组织教学和培训内容、辅助教学实施。“促改”指职业学校利用资源库推动数字化时代学习方式的变革和课程建设改革,创新更加个性化、精准化、定制化的教学方式。资源库按照“需求牵引、应用为王、服务至上”的基本原则,遵循“一体化设计、结构化课程、颗粒化资源、多场景应用”的建构逻辑。“一体化设计”是指资源库建设要对标专业、对应产业,围绕专业人才培养目标,统筹资源建设、平台设计以及共建共享机制的构建,形成整体系统的顶层设计;“结构化课程”是指资源库的标准化课程要纳入专业人才培养方案,覆盖专业核心课程、专业基础课程,满足线上线下混合教学的需要;“颗粒化资源”是指库内资源的最小单元须是独立的知识技能点或完整的媒体素材,便于用户学习和组课;“多场景应用”是指资源库要引入学习助手、数字教师等新技术,建立多样化的应用场景,满足不同群体用户的多样化学习需要。资源库按照“自主建设、省级统筹、遴选入库、择优支持、边建边用、过程监测、持续应用”的方式开展,全国性资源库主要面向专业布点多、学生数量大、行业企业需求迫切的专业领域,区域性资源库主要面向区域产业需要、具有行业特色的专业领域,避免同质化重复建设和低水平盲目建设。

四、建设任务

资源库应围绕1个核心专业开展建设,服务专业不超过5个。任务包括必选内容和自选内容两部分。

(一)必选内容

1.专业人才培养方案。遵循职业教育、技术技能人才成长和学生身心发展规律,对接国家专业教学标准,引入新方法、新技术、新工艺、新标准,研制对接产业需求的专业人才培养方案,明确培养目标、课程设置、学时安排、实践环节、毕业要求等内容。人才培养方案由项目主持单位组织参建单位共同研制,需在资源库首页展示。

2.专业课程体系。依据2022年9月教育部发布的《职业教育专业简介》,科学分解专业人才培养目标的知识、能力和素质规格要求,系统设计专业核心课程体系及其教学内容,构建基于知识图谱的可视化课程体系框架,明确课程必须掌握的知识点、技能点及对应的职业岗位。资源库要覆盖全部专业核心课程,兼顾必要的专业基础课程。 3.课程教学资源。开发类型多样的优质数字化教学资源,文本类和图形(图像)类资源数量占比不超过30%,原创资源占比不低于70%,资源库每年更新比例不低于10%。鼓励合理运用视频类、动画类、虚拟仿真类等资源创设教学场景,解决教学重点和难点问题。建立课程素材的技术规范,统一命名规则,标注含有专业名称、课程名称、知识(技能)名称、是否原创等属性字段。探索推进开源课程建设,实现优质课程资源共建共享、均衡普惠。

4.评测考核资源。每门专业核心课程均需建立试题库,题库中的试题应覆盖课程标准所规定的全部教学内容,适当减少客观题型,增加综合实践能力的题型。鼓励改革考核评价方式,根据岗位人才标准和要求,联合企业共同研制职业能力考核评价标准,开发职业能力考核评价试题,开展职业能力训练和测试。

5.资源审核机制。健全完善资源审核机制,依据《中华人民共和国网络安全法》《网络音视频信息服务管理规定》《出版管理条例》《网络视听节目内容审核通则》《网络短视频内容审核标准细则》《图书、期刊、音像制品、电子出版物重大选题备案办法》《地图审核管理规定》《互联网出版管理暂行规定》等法律法规和政策文件,加强资源的政治性、科学性、适用性、规范性审核,确保资源政治导向、价值取向、审美导向正确,内容真实、客观科学。

6.应用推广机制。参与资源库建设的学校要引导师生在专业教学、实习实训、技能培训、生产现场和日常生活等场景中积极使用资源库,推动专业教学改革,提高教育教学效率和质量,尤其是主持或参与学校的相关专业师生的应用覆盖面不低于80%,满意度不低于90%;要积极为其他职业学校、普通高校、行业、企业、科研院所和社会学习者提供服务,实现优质资源共享,扩大优质资源受益群体覆盖面。

7.安全保障机制。资源库平台在物理安全、网络安全、主机安全、应用安全、数据安全、管理要求等方面,不低于《信息安全等级保护管理办法》规定的信息系统安全等级保护(三级)基本要求。

(二)自选内容

1.数字化教材。鼓励围绕专业核心课程体系,联合企业共同开发契合真实生产的融媒体教材或新型活页式数字化教材,探索数字化出版,融合视频、动画、AI、VR等技术于一体,使用户的阅读立体化、趣味化、互动化、个性化。

2.特色培训项目。鼓励面向企业在职员工及社会学习者,联合企业共同开发满足行业、企业需求的培训项目,融入企业的前沿生产技术和真实案例,开发培训包、培训手册等特色培训资源,开展技术技能培训,助力提升技术技能水平和企业可持续发展能力。

3.虚拟教学团队。鼓励资源库主持单位广泛联合本专业领域内综合实力强、特色鲜明的职业院校,全国性行业组织和代表行业先进水平的企业,组建基于资源库平台的动态开放、跨校跨区域的虚拟教学团队,探索突破时空限制、高效便捷、形式多样的集体备课、研讨等教研活动,全面提升教师数字化教学能力,培育一批数字化专业教学研究和实践成果,引领带动本专业领域教育教学改革创新。

五、监测指标

在资源库基础数据采集的基础上,重点关注资源建设、平台功能、应用推广、特色创新和安全保障5个监测维度。

1. 资源建设方面,既关注资源库建设内容的完整度和架构的系统性,也关注资源建设的数量、质量、更新情况。资源的数量方面关注课程门数、数字资源量等;质量方面关注资源的政治性、科学性和丰富性;更新方面关注资源的更新频率和新技术、新工艺、新规范引入情况。

2.平台功能方面,重点关注多格式上传、高质量审核、个性化使用、开放性评价等管理功能,灵活组课、自由选课、智能搜索、在线交互等教学功能,自主学习、讨论交流、即时反馈、考试评价等学习功能,个性定制、智能推荐、资源应用分析、教学行为分析等增值功能。

3.应用推广方面,重点关注资源库的校本、校校、校企和跨省的推广应用,受益人群和覆盖面,学习使用激励机制建设情况等3个方面。

4.特色创新方面,重点关注建设单位立足区域产业、行业特色、院校优势和应用创新等方面。

5.制度保障方面,重点关注资源库建设和应用方面出台的有关制度文件情况,是否发生意识形态、师德师风、违法违纪、网络安全等一票否决情况。

六、组织实施

主持单位对照资源库基础条件、建设任务,在“现代职业教育体系改革管理公共信息服务平台”(网址:http://zj.chinaafse.cn/,以下简称“管理平台”)进行账号注册,并在“职业教育专业教学资源库”模块填写信息数据、上传相关佐证材料,形成《专业教学资源库建设任务书》(详见附件1),报省级教育行政部门审核同意后,将加盖建设单位和省级教育行政部门公章的《建设任务书》PDF版通过管理平台上传,无需寄送纸质版。省级教育行政部门要组织省内职业院校积极参与,按照指南要求对项目进行审核把关,对符合要求的项目加盖公章,待学校上传PDF版后登录管理平台完成审核程序并提交至教育部职业教育与成人教育司。原203个国家级专业教学资源库主持单位如有建设意愿,均需重新注册申报。

七、时间安排

资源库注册填报时间:2023年8月11日-8月31日,2024年起每年的1月1日-8月31日。截止时间前省级教育行政部门需在管理平台完成审核程序并确认提交。资源库绩效数据采集时间:2023年起每年11月1日-12月15日。建设单位应及时登录管理平台查看有关通知。


职业教育专业教学资源库常见问题解答:

1.本次职业教育专业教学资源库(以下简称资源库)建设与此前国家级资源库建设有哪些区别?

一是注重总体规划和分类建设。全国性资源库主要面向专业布点多、学生数量大、行业企业需求迫切的专业领域,区域性资源库主要面向区域产业需要、具有行业特色的专业领域,校级资源库根据学校自身情况,突出校本特色。避免同质化重复建设和低水平盲目建设。

二是明确资源库建设内涵边界。每个资源库必建内容包括专业人才培养方案、专业课程体系等,构建基于知识图谱的可视化课程体系框架,明确课程必须掌握的知识点、技能点及对应的职业岗位。每个资源库应围绕一个核心专业开展建设,服务专业不超过5个,注重使用新技术、新规范。

三是改革创新管理评价方式。进一步创新资源库建设机制,资源库按照“自主建设、省级统筹、遴选入库、过程监测、持续应用”的方式开展建设。实施动态管理模式,重点关注应用成效,定期开展资源库绩效考核,通过适当方式公布排名。

2.资源库建设结果如何确定?

教育部职成司将对照“专业基础好、资源质量好、使用效果好、行业企业需求迫切、示范引领作用明显”的要求,根据基础数据采集、绩效采集数据、应用监测数据,对各建设项目的绩效进行综合考核,通过适当方式公布考核排名,强化结果运用。

3.资源库建设是2023年的任务,还是持续任务?

资源库是推进职业教育数字化转型的重要抓手,是助力国家职业教育智慧教育平台优化资源存量、扩大资源增量有力举措,旨在服务师生、服务学校、服务社会,扩大优质资源和服务的有效供给,需要长期坚持,持续推进。根据《关于深化现代职业教育体系建设改革的意见》精神,本轮资源库项目建设期为2023年至2025年,后续将根据发展形势和政策要求予以优化调整。

4.原203个国家级职业教育专业教学资源库项目还能参加职业教育专业教学资源库建设吗?

教育部职成司将继续推进现有国家级资源库完善升级、动态管理。现有国家级职业教育专业教学资源库已完成上一轮建设任务,有意愿继续建设的,应按照本次指南对资源库进行升级改进,重新填报项目申报书。教育部职成司将综合考虑此前建设基础,有组织建设一批全国性资源库。

5.职业教育专业教学资源库技术平台的功能、性能和安全具体有什么要求?

平台必须有效支持资源库“能学、辅教、促改”的功能定位,要具备资源库建设、管理、教学、学习、分析、教研等功能,同时具备支持多种教学模式的个性化功能。管理功能包括:多格式上传、高质量审核、个性化使用、开放性评价等内容,教学功能包括:灵活组课、自由选课、智能搜索、在线交互等内容,学习功能包括:自主学习、讨论交流、即时反馈、自评自测等内容,增值功能包括:个性定制、智能推荐、资源应用分析、教学行为分析等内容。

平台应采用提升数据访问速度的优化技术(如IDC、Cache、CDN等),保障资源的访问速度和下载效率。

平台在物理安全、网络安全、主机安全、应用安全、数据安全、管理要求等方面,不低于《信息安全等级保护管理办法》规定的信息系统安全等级保护(三级)基本要求。

6.如何开展资源库绩效采集工作?

绩效采集于每年11月1日-12月15日进行。教育部职成司将根据此次公布的资源库监测指标,合理确定采集数据项,并于采集开始前在平台发布通知。建设单位应及时登录管理平台查看有关通知。

7.资源库什么时间进行注册填报和绩效数据采集?

资源库依托管理平台进行注册填报和绩效数据采集。其中,注册填报时间为2023年8月11日-8月31日和2024年起每年的1月1日-8月31日,在此期间,各资源库建设单位均可在管理平台进行注册填报。绩效数据采集时间为2023年起每年的11月1日-12月15日,期间管理平台将关闭注册填报功能,开启绩效数据采集功能。

8.每个职业院校能主持多少个资源库?

资源库是特定专业领域各类数字化专业教学资源的集合,投入大、难度高、周期长,为避免同质化重复建设和低水平盲目建设,鼓励学校做强做精做出特色。本次申报各职业院校作为主持单位新建的资源库原则上不得超过3个,原国家级专业教学资源库,第一主持院校和核心专业不变且有意愿继续参与本轮建设的,不占用名额。

9.与本科高校开展过本科层次人才培养的职业院校能否申报相应职教本科专业资源库?

资源库申请主持单位应该具备相应层次专业的办学资质,职教本科专业资源库的第一主持单位应具有职教本科专业的招生培养资格。

10.原有国家级和省级资源库与本轮资源库是什么关系?申请参加本轮资源库后,原有的国家级和省级资源库是继续运行,还是停止?

资源库自2010年启动,持续建设十余年,已有较为充足的建设基础。原有国家级和省级资源库是本轮资源库建设的重要基础,鼓励在原有基础上继续参与本轮建设,根据最新要求和建设需要优化建设方案。原有的国家级资源库仍需向社会继续提供相应服务,有继续建设意愿的,应完成本次申报工作,并在此前工作要求基础上结合新的要求继续推进。省级资源库由各省教育行政部门自行统筹。


任务五、职业教育信息化标杆院校建设指南

一、建设单位

职业教育信息化标杆学校(以下简称标杆校)的建设单位为独立设置的职业学校(含中等职业学校、高职专科学校、本科层次职业学校)。

二、基础条件

1.建设基础良好。建设单位的信息基础设施较为完善,有明确清晰的数字化转型发展战略规划,有可观测的数字校园建设目标和举措。

2.应用场景丰富。在师生发展、数字资源、教育教学、管理服务、支撑条件、网络安全和组织体系等方面的应用场景丰富,在数字校园建设和应用上有特色亮点。

3.积极参与试点。积极参与职业院校数字校园建设试点,对接“全国职业教育智慧大脑院校中台”且已开始数据上报。

4.具备数治基础。在打破“信息孤岛”、破除数据壁垒和数据采集、汇聚、分析等方面有一定的实践探索,有推进数字治理的机制。

5.服务贡献明显。数字赋能专业转型升级和人才培养改革有成效,积极参与“国家职业教育智慧教育平台”(以下简称国家智慧职教平台)建设,持续提供优质数字化资源。

三、建设任务

1.丰富拓展应用场景。聚焦差异化教、个性化学、精准化管、智能化评、虚拟化研等现实需要,加大智慧校园、智慧教室、虚拟仿真实训中心、智慧图书馆等建设力度,打造在线学校空间,完成师生发展、教育教学、管理服务等应用场景的开发与建设。

2.扩大优质资源供给。开发内容丰富、形式新颖,具有高可靠性、高可用性的数字化教学资源,积极向国家智慧职教平台提供优质数字化教育资源。

3.赋能教学与评价改革。在课堂教学、实习实训、辅导答疑、课后服务、教师培训等工作中,广泛使用国家智慧职教平台提供的优质资源,加强数字教育环境下的教学研究,开展精准评价、诊断、改进,推动教育教学多元化、多样化,以数字技术推动教育教学和教育评价改革创新。

4.提高数据治理能力。根据教育部信息中心印发的《全国职业教育智慧大脑院校中台高职数据标准及接口规范》《全国职业教育智慧大脑院校中台中职数据标准及接口规范》(附件1),接入“全国职业教育智慧大脑院校中台”,并持续开展数据交互。根据教育部信息中心印发的《职业院校大数据中心建设指南》(附件2)建设校本数据中心,涵盖职业学校基本办学条件、专业设置、课程开设、学生信息、教师信息、企业信息等基础数据,打造校本综合平台,强化数据无感采集、全量汇聚、智能分析能力,提升数据治理能力和水平。

四、监测指标

建设单位按照《职业教育信息化标杆学校监测指标》(附件3)的要求,依托信息技术,实现以下目标。

1.师生发展方面。学生能及时获取学习目标、学习进度、综合评价、就业服务信息等内容;教师能个性化地参与教师发展活动、获取个性的发展评价和指导。

2.教育教学方面。学生能够在线上开展自主学习、实习实训和处理学习事务,教师能够在线上开展教学管理、参与教研活动。

3.管理服务方面。完成一站式服务大厅建设,具备统一身份认证和一卡通服务功能,可以为师生工作学习生活提供服务。

4.网络安全方面。校园网络运维与安全管理、数字化教学环境管理、校园安全及能源管理科学高效。

五、组织实施

建设单位对照标杆校基础条件、建设任务,在“现代职业教育体系改革管理公共信息服务平台”(网址:http://zj.chinaafse.cn/,以下简称“管理平台”)进行账号注册,并在“职业教育信息化标杆学校”模块填写信息数据、上传相关佐证材料,形成《信息化标杆学校建设任务书》(附件4),报省级教育行政部门审核同意后,将加盖建设单位和省级教育行政部门公章的《建设任务书》PDF版通过管理平台上传,无需寄送纸质版。

省级教育行政部门要组织省内职业院校积极参与,按照指南要求对项目进行审核把关,对符合要求的项目加盖公章,待学校上传PDF版后登录管理平台完成审核程序并提交至教育部职业教育与成人教育司。

六、时间安排

标杆校注册填报时间:2023年7月30日-8月31日,2024年起每年的1月1日-8月31日。截止时间前省级教育行政部门需在管理平台完成审核程序并确认提交。

标杆校绩效数据采集时间:2023年起每年11月1日-12月15日。建设单位应及时登录管理平台查看有关通知。


职业教育信息化标杆学校常见问题解答:

1.职业教育信息化标杆学校(以下简称标杆校)的建设目标要求是什么?

到2025年,建设300所左右数字资源丰富、功能应用强大、赋能效果良好、示范引领突出的全国性标杆校,带动建设1000所左右区域性标杆校,引导职业院校进一步丰富拓展师生发展、教育教学、实习实训、管理服务等方面的应用场景,以数字化赋能职业院校教学模式深度变革,促进数字技术与教育教学深度融合,带动职业教育数字化水平整体提升,服务数字时代高素质技术技能人才培养。

2.标杆校建设结果怎么确定?

标杆校建设坚持“应用为王、过程监测、绩效管理、动态调整”的原则,每年11月1日-12月15日采集绩效数据。教育部职成司将根据标杆校监测指标,对照“丰富拓展应用场景、扩大优质资源供给、赋能教学方法改革、深化教育评价改革、提高数字化管理能力”的任务要求,在绩效采集数据的基础上,结合全国职业教育智慧大脑院校中台(以下简称院校中台)已有数据,对各建设项目的绩效进行综合考核,通过适当方式公布考核排名,强化结果运用。

3.标杆校建设是2023年的任务,还是持续任务?

建设标杆校是夯实职业教育数字化基础,纵深推进职业教育数字化转型,赋能职业教育高质量发展的重要举措,需要长期坚持,持续推进。根据《关于深化现代职业教育体系建设改革的意见》精神,本轮标杆校项目建设期为2023年至2025年,后续将根据发展形势和政策要求予以优化调整。

4.职业院校数字校园建设试点与标杆校建设之间是什么关系?

职业院校数字校园建设试点(以下简称数字校园试点)是标杆校建设的重要基础。数字校园试点工作中,建设校本大数据中心、对接院校中台、参与国家智慧职教平台资源与应用建设等任务,既是参与标杆校建设的基础条件,也是标杆校建设任务的重要组成。

5.《职业院校大数据中心建设指南》对标杆校建设有什么用?

《职业院校大数据中心建设指南》是职业院校校本大数据中心建设、应用、运维工作的规范和指导。职业院校校本大数据中心是实现对学生成长、教师发展、人才培养与校园管理等全流程数据实时采集、分析与监测,对接院校中台的基础和前提。建设标杆校,需要根据《职业院校大数据中心建设指南》,不断完善校本数据中心。

6.如何开展标杆校绩效采集工作?

绩效采集于每年11月1日-12月15日进行。教育部职成司将根据此次公布的标杆校监测指标,合理确定采集数据项,并于采集开始前在平台发布通知。建设单位应及时登录“现代职业教育体系改革管理公共信息服务平台”(网址:http://zj.chinaafse.cn/,以下简称“管理平台”)查看有关通知。

7.标杆校什么时间进行注册填报和绩效数据采集?

标杆校依托管理平台进行注册填报和绩效数据采集。其中,注册填报时间为2023年7月30日-8月31日和2024年起每年的1月1日-8月31日,在此期间,各标杆校建设单位均可在管理平台进行注册填报。绩效数据采集时间为2023年起每年的11月1日-12月15日,期间管理平台将关闭注册填报功能,开启绩效数据采集功能。


任务六、职业教育示范性虚拟仿真实训基地建设指南

一、建设单位

职业教育示范性虚拟仿真实训基地(以下简称虚仿基地)的建设单位为独立设置的职业学校(含中等职业学校、高职专科学校、本科层次职业学校)。

二、基础条件

1.具备较好的实训条件。拥有较为充足的实训场地和一定规模的虚拟仿真实训资源、设施设备,能满足虚仿实训教学实施需要。

2.具备较强的教学科研团队。教学科研团队熟悉生产一线岗位实际需求,能将虚拟仿真等信息技术有效应用于教学全过程。

3.具备良好的虚仿技术应用基础。已在实训课程中开展虚仿教学改革探索,面向学生开展了一学期以上的虚拟仿真实训教学,且效果较好。

4.具备规范的管理运行机制。有丰富的项目管理经验,相关工作机制健全,能合理规划虚仿基地建设,并提供充分的政策和资金保障。

三、建设任务

虚仿基地以学校为基本单元开展建设,布局可集中、可分散,服务一个或多个专业(群),旨在通过虚拟现实、人工智能、数字孪生、物联网、大数据等新一代信息技术解决实训教学过程中的“三高三难”问题,提高专业实训教学质量。

1.加强虚拟仿真实训基础设施建设。对现有实训教学场所进行功能升级、环境改造,因地制宜建设与实际岗位操作情景对接的虚拟仿真实训教学场所,配备实训教学必需的设施设备。建设虚仿实训教学管理及资源共享平台,提供资源承载、共享、使用服务,与校本大数据中心对接,实现数据采集、互联互通。

2.开发虚拟仿真教学资源。应用虚拟现实、人工智能、数字孪生、物联网、大数据等信息技术自主开发或校企合作开发各类虚拟仿真实训资源。资源建设与使用应与实际岗位技能和操作标准流程对接、与专业人才培养方案和职业培训方案对接、与实习实训对接,覆盖专业核心课程实训教学中“三高三难”关键技能点,三年年均更新率不低于10%。提倡建设单位自主开发拥有完全自主知识产权的虚拟仿真实训资源。

3.推动专业实训课程创新与重构。校企合作推动虚仿技术与专业实训教学有机融合,共同丰富教学内容、拓展实践领域,建设虚仿实训课程,修订实训课程标准、实训指导书、教学评价标准等。开展虚仿环境下的实训教学方法改革,创新自主学习、探究学习、协作学习等模式,提升实训教学质量,重构虚实结合的实训新生态。

4.打造虚拟仿真实训教学科研团队。校企合作组建专兼结合、信息素养高的虚拟仿真实训教学科研团队(以下简称团队)。开展虚拟现实、人工智能、数字孪生、物联网、大数据等信息技术应用和教学能力、技术技能提升培训,增强团队的信息化素养和教科研能力。建立健全激励机制,引导团队围绕数字化转型、真实生产和实训教学需要,开展纵横向课题研究。

5.构建共建共享共用机制。根据区域重点产业数字化转型需求,以院校为主导,探索校校合作、校企合作、校地合作共建虚仿基地。推动虚仿资源接入国家或省级职业教育智慧教育平台,实现更大范围资源共享。充分利用虚仿基地资源,面向社会开展岗位培训、继续教育、科普、竞赛等服务,扩大虚仿基地影响力。

四、监测指标

主要监测指标包括建设情况、应用情况、示范特色三大类。

1.建设情况主要考核项目建设资金执行(含预算支出执行率等)、管理平台建设(含管理平台规范建设情况等)、虚仿教学资源开发(含资源更新率等)、虚拟仿真实训教学科研团队建设情况(含参加虚拟仿真教学专题培训等)和建设成效(含任务完成度等)五项。

2.应用情况主要考核人才培养成效(含结合虚拟仿真技术优化专业人才培养方案、虚仿基地服务学生考取技能证书情况等)、社会服务成效(含利用虚仿基地开展社会培训成效等)、课程共享使用(含虚拟仿真课程开放共享服务人数等)三项。

3.示范特色为自选指标,主要考核各建设单位典型经验和成效。

五、组织实施

建设单位对照虚仿基地基础条件、建设任务,在“现代职业教育体系改革管理公共信息服务平台”(网址:http://zj.chinaafse.cn/,以下简称“管理平台”)进行账号注册,并在“职业教育示范性虚拟仿真实训基地”模块填写信息数据、上传相关佐证材料,形成《职业教育示范性虚拟仿真实训基地建设任务书》(详见附件),报省级教育行政部门审核同意后,将加盖建设单位和省级教育行政部门公章的《建设任务书》PDF版通过管理平台上传,无需寄送纸质版。

省级教育行政部门要组织省内职业院校积极参与,按照指南要求对项目进行审核把关,对符合要求的项目加盖公章,待学校上传PDF版后登录管理平台完成审核程序并提交至教育部职业教育与成人教育司。

215个国家级职业教育示范性虚拟仿真实训基地培育项目和已纳入教育部高等学校科学研究发展中心监测范围的211个省级职业教育示范性虚拟仿真实训基地项目按照本次建设要求重新填报任务书。

六、时间安排

注册填报时间:2023年8月11日—8月31日;2024年以后每年的1月1日—8月31日。截止时间前省级教育行政部门需在管理平台完成审核程序并确认提交。

绩效数据采集时间:2023年起每年11月1日—12月15日。建设单位应及时登录管理平台查看有关通知。


职业教育示范性虚拟仿真实训基地建设常见问题解答:

1.职业教育示范性虚拟仿真实训基地(以下简称虚仿基地)建设的目标要求是什么?

虚仿基地建设旨在通过虚拟现实、人工智能、数字孪生、物联网、大数据等新一代信息技术解决实训教学过程中的“三高三难”问题,提高专业实训教学质量。有基础、有意愿、独立设置且符合条件的职业学校(含中等职业学校、高职专科学校、本科层次职业学校)均可根据实际需要自主开展项目建设。项目建设应与行业企业生产实际需求相结合,坚持科技引领、虚实结合,育训并举、教学创新,一校一策、共建共享,科学管理、规范考核,有效服务一个或多个专业(群)的人才培养或社会培训需要。

2.虚仿基地建设结果怎么确定?

虚仿基地建设结果将通过过程性评价的方式产生。过程性评价的开展主要基于日常绩效数据采集。教育部职成司将围绕虚仿基地建设五项任务要求设计监测指标,综合考虑前期建设基础、绩效采集数据、应用成效等,对各建设项目的总体情况进行考核,通过适当方式公布考核排名,强化结果运用。

3.2021年教育部职成司启动的虚仿基地培育项目如何开展新一轮建设?

2021年教育部职成司启动虚仿基地项目培育工作,并委托教育部高等学校科学研究发展中心开展虚仿基地建设指导与监测,定期采集绩效数据。部分省(区、市)也同步开展了省级虚仿基地建设。截至目前,共监测虚仿基地项目426个(包括215个国家级培育项目和211个省级项目)。新一轮虚仿基地建设将延续前期工作,已纳入监测范围的426个项目应按照本次建设要求重新填报任务书,按照统一标准接受监测。绩效采集于每年11月1日-12月15日进行,各建设单位应及时登录管理平台查看有关通知。

4.虚仿基地建设是否需要集中在一个固定场所开展?

学校应按照不同专业实训需求布局虚仿实训场所,可分散、可集中,公用虚仿实训设备可集中布置管理,专业虚仿实训设备可在不同专业实训场所分散部署。

5.虚仿基地什么时间进行注册填报和绩效数据采集?

虚仿基地依托管理平台进行注册和绩效数据采集。其中,注册填报时间为2023年8月11日-8月31日和2024年起每年的1月1日至8月31日,在此期间,各虚仿基地建设单位均可在管理平台进行注册填报,绩效数据采集时间为2023年起每年的11月1日-12月15日,期间管理平台将关闭注册填报功能,开启年度绩效数据采集功能。


任务七、2023年职业教育一流核心课程建设指南

一、建设项目

围绕服务现代化产业体系重点领域需要,结合量大面广专业建设基础,支持各地优先在先进制造业、现代服务业、现代农业等领域,重点建设课程设计和教学内容贴近企业生产实际,融入新方法、新技术、新工艺、新标准的500门左右一流专业核心课程,建设范围包括在线课程和线下课程。

二、推荐条件

(一)在线课程推荐条件

1.课程应为2023年职业教育国家在线精品课程。

2.课程性质为专业核心课程。

3.课程负责人应具有高级专业技术职务,课程师资团队应包含相关专业领域专家、一线教师、行业企业技术人员等。

(二)线下课程推荐条件

1.课程属于专业核心课程,具有完整的课程标准和教案。

2.课程设计科学,教学目标清晰,内容符合政治性、科学性、先进性、适用性、规范性要求,体现职教特色。

3.课程至少已完成两(学)期教学实践,教学效果较好。

4.教学团队结构合理,师德师风优,教学能力强,团队总人数原则上不超过4人。

5.课程负责人应具有高级专业技术职务,同一课程负责人牵头的课程限推荐1门。

三、推荐方式

本次建设认定工作全程在网络平台上进行,各省级教育行政部门设管理员账号,并为各校开放平台账号注册。

涉及需填写意见或单位盖章的材料,可下载填写或盖章后上传平台。

四、建设指标

1.在线课程350门左右,以2023年职业教育国家在线精品课程为基数,根据各省入选的课程比例,分省测算并确定认定指标(分省发送)。

2.线下课程160门,每省建设认定后报送5门,其中中职2门、高职(含高职专科和职教本科)3门。中高职一体化(5年制高职)课程根据实际情况归入中职或高职类。

五、建设流程

(一)线下课程认定流程

1.校级推荐(2023年8月10日—9月12日):各院校根据推荐条件和建设标准(附件1),经公示后在网络推荐平台中按时填写推荐书、提交相关证明材料(见附件2)。

2.省级认定(2023年9月13日—10月23日):各省级教育行政部门组织专家,根据各校推荐情况开展评议,经公示后确定本省拟认定课程,汇总盖章通过平台报送教育部职成司。

3.组织复核(2023年10月24日—11月底):教育部职成司根据各省认定情况组织专家复核,形成最终认定结果并反馈各省级教育行政部门。

4.持续建设(2023年11月底—2025年):教育部职成司、各省级教育行政部门对认定课程进行宣传、推广,通过支持各地持续建设、使用,大幅提升一流核心课程的影响力和使用范围,有效发挥一流核心课程的示范辐射作用。

(二)线上课程认定流程

2023年职业教育国家在线精品课程遴选结束后另行通知。


职业教育一流核心课程建设常见问题解答:

一、职业教育一流核心课程的建设目标要求是什么?

到2025年,围绕现代化产业体系建设需要,以专业核心课程改革为切入点,面向行业重点领域,分两批共建成1000门左右全国性职业教育一流核心课程。课程内容符合岗位工作实际并充分纳入新技术、新工艺、新规范,课程设计符合因材施教规律并充分融入课程思政,教学实施符合以学生为中心理念并充分运用数字技术手段,教学评价充分关注学生全面成长,能够有效提升关键核心领域技术技能人才培养质量。

二、在线课程和线下课程的推荐认定有何不同?

本次职业教育一流核心课程建设将以在线课程和线下课程相结合的形式进行。其中,在线课程将以2023年职业教育国家在线精品课程为基础,具体建设认定工作将在2023年国家在线精品课程遴选结果产生以后进行。本次先进行线下课程的建设认定工作,需要提供人才培养方案、课程标准、教案、授课计划、学生成绩等材料予以支撑。

三、中高职一体化的课程填报时如何确定教育层次?

适用于中高职一体化教学的课程,可根据实际情况(如开课阶段等)归入中职或高职类,并在“是否为中高职一体化(五年制高职)课程”一栏中选择“是”。

四、各省认定的一流核心课程是否有名额限制?

本次一流核心课程建设认定的指标名额分在线与线下两类。线下课程每省认定报送不超过5门,其中中职2门、高职(含高职专科和职教本科)3门。若认定课程不足5门的,可按实际认定课程情况报送。在线课程将在2023年职业教育国家在线精品课程遴选结果范围内确定,有关安排另行通知。

五、是否可以推荐2022年职业教育国家在线精品课程为本次一流核心课程?

不可以。本年度建设的一流核心课程分为线上课程和线下课程,其中线上课程应从2023年职业教育国家在线精品课程中推荐产生,具体要求及有关安排另行通知。下一批一流核心课程建设将统筹考虑包括2022年职业教育国家在线精品课程在内的、近年来持续建设和推广使用效果较好的线上课程。


任务八、2023年职业教育优质教材建设指南与常见问题

一、建设项目

围绕高素质技术技能人才培养,服务专业改革与发展,重点面向专业核心课程,建设由行业(企业)牵头或行业(企业)、学校共同开发,体现协同育人、彰显类型特色的职业教育产教融合优质教材。支持各地在首批“十四五”职业教育国家规划教材范围内,认定首批1000种左右全国性职业教育优质教材。

二、推荐条件

1.推荐教材应为首批“十四五”职业教育国家规划教材名单范围内教材,名单见《教育部办公厅关于公布首批“十四五”职业教育国家规划教材书目的通知》(教职成厅函〔2023〕19号)附件1和《国家教材委员会关于首届全国教材建设奖奖励的决定》(国教材〔2021〕6号)附件2中职、高职类。

2.推荐教材应为产教融合特征明显的职业教育专业课程教材,包含专业基础课、专业核心课、专业拓展课以及实践性教学环节有关课程等(课程设置分类参考各专业教学标准)。

3.教材主编应在本学科专业有深入研究、较高的造诣,或是全国知名专家、学术领军人物、行业企业专家,具有高级专业技术职务;编写团队应包含相关学科专业领域专家、教科研人员、一线教师、行业企业技术人员和能工巧匠等。

4.教材内容充分反映行业前沿技术,积极体现产业发展的新技术、新工艺、新规范、新标准,呈现形式要新颖、生动活泼、丰富多彩;鼓励和支持以工作分析为依据,以项目、任务、活动、案例等为载体的教材编写方式。

5.同一主编申报优质教材原则上不超过2种,同一编写单位推荐的优质教材原则上不超过8种。

6.各省认定优质教材要兼顾中职、高职专科、职教本科等不同层次教育,支持职业教育新形态、数字化教材的建设与推广。各省认定的优质教材中,专业基础课教材占比不超过30%。

三、推荐方式

本次建设认定工作全程在网络平台上进行,各省级教育行政部门设管理员账号,并为各校开放平台账号注册。

教育部直属高校推荐教材经公示后,报所在省份教育行政部门统一审核认定。

涉及需填写意见或单位盖章的材料,可下载填写或盖章后上传平台。

四、建设指标

以首批“十四五”职业教育国家规划教材为基数,根据各省新申报入选的教材比例,分省测算并确定建设和认定指标(分省发送)。教育部直属高校推荐指标纳入所在省份,不另设指标。

五、建设流程

1.校级推荐(2023年8月10日—9月12日):各院校进一步深化优质教材建设,根据建设指南,结合首批“十四五”职业教育国家规划教材入选情况组织校内推荐,经公示后在网络推荐平台中按时填报推荐教材相关信息。

2.省级认定(2023年9月13日—10月23日):各省级教育行政部门组织专家,根据各校推荐情况开展评议,经公示后确定本省拟认定的教材,汇总盖章通过平台报送教育部职成司。

3.组织复核(2023年10月24日—11月底):教育部职成司根据各省认定情况组织专家复核,形成优质教材最终认定名单并反馈各省级教育行政部门。

4.宣传推介(2023年11月底—2025年):教育部职成司、各省级教育行政部门对认定教材进行宣传、推广,通过支持各地持续建设、使用,大幅提升优质教材的影响力和选用比例,有效发挥优质专业课程教材的示范辐射作用。

5.持续建设(2024年—2025年):结合第二批“十四五”职业教育国家规划教材遴选、职业院校教材选用使用监测工作,支持各地开展持续建设,有关工作安排另行通知。


职业教育优质教材建设常见问题:

一、职业教育优质教材的建设目标要求是什么?

以“十四五”职业教育国家规划教材和全国教材建设奖职业教育类全国优秀教材为基础,立足专业课程,重点面向战略性新兴产业、先进制造业、现代服务业、现代农业等领域,分两批建设认定2000种左右产教融合特征显著、体现校企协同育人的全国性职业教育优质教材,提高现代职业教育产教融合型优质教材的供给能力。到2025年,通过建设、认定和宣传推介,大幅提升优质专业课教材的示范力和影响力,助力提升职业院校的关键办学能力。

二、首批“十四五”职业教育国家规划教材与职业教育优质教材是什么关系?

首批“十四五”职业教育国家规划教材(“十三五”申请复核教材、“十四五”新申报教材、首届全国教材建设奖职业教育类优秀教材)是职业教育优质教材建设的基础,本次推荐认定的优质教材必须是首批“十四五”职业教育国家规划教材中的专业课程教材(包括专业基础课、专业核心课、专业拓展课和实践性课程)。未纳入首批“十四五”职业教育国规教材的,不参与本次优质教材建设认定。

三、哪些单位可以推荐职业教育优质教材?

凡有教材入选首批“十四五”职业教育国家规划教材的单位均可根据推荐条件和建设标准推荐职业教育优质教材,包括职业院校、普通高校、科研院所、行业企业等,各单位推荐的教材均需报送所在的省级教育行政部门审核和认定。

四、各省认定的优质教材指标如何确定?

本次优质教材认定工作主要依托各省级教育行政部门开展,教育部职成司根据各省(区、市)在首批“十四五”职业教育国家规划教材建设中的情况,综合确定各省认定报送的优质教材指标名额,以分省发送形式下达给各省级教育行政部门。

五、各省级教育行政部门认定优质教材需要注意哪些方面?

省级教育行政部门在认定本省范围内推荐的优质教材时,应综合考虑不同教育层次、不同专业领域职业教育优质教材建设的实际情况和需要,严格遵守推荐条件和建设标准,严把政治关、技术关、质量关,杜绝地方保护主义,确保优中选优,支持编写形式新颖、技术与时俱进的新形态、数字化教材建设。

六、出版单位如何参与职业教育优质教材建设认定?

出版单位是优质教材建设出版的重要参与主体。本次优质教材建设在“推荐单位意见”后设置了“出版单位意见”环节。“现代职业教育体系改革管理公共信息服务平台”为各相关出版单位开设了系统账号,各出版单位可确定专人负责,填报相关信息、审核推荐单位提交的本出版单位出版的优质教材推荐材料。

七、本次优质教材建设认定可否在首批“十四五”职业教育国家规划教材基础上变更版次、主编单位和参编人员?

不可以。本次职业教育优质教材建设严格以首批“十四五”职业教育国家规划教材遴选结果为基础(包括教材版次、教材内容、第一主编、所属单位及参编人员等),教材信息均需与原入选时保持一致。

如有特殊情况确需变更教材版次的,需先按“十四五”职业教育国家规划教材改版要求完成备案工作:一是提交变更说明(加盖出版单位公章),说明修订后变化的内容;二是出版社按国规教材的评审要求(思想性、插图等)委托有关专家对修订内容进行审核;三是审核通过将审核结果和教材及变更申请提交教育部职成司备案(具体由教育部职教中心组织专家复核)。完成备案后,可以新版次推荐参加优质教材认定。

如有特殊情况确需变更主编单位的,需经原单位、新单位和出版单位三家同意,并在公共信息服务平台的填报系统中上传三家单位盖章的同意函。

如有特殊情况确需变更参编人员的,需按“十四五”职业教育国家规划教材申报时的要求提交参编人员政审材料,并说明变更原因,由省级教育行政部门在省级认定时予以重点审查。

八、如十四五规划教材确需变更书号和版次,应如何提出申请?

按照目前十四五规划教材修订工作既定的备案要求,变更书号和版次的十四五规划教材,需向职教中心提交:1.修订情况报告,说明修订前后变化的主要内容;2.专家审核意见(其中专家不少于3人,包括思政专家、学科专业专家、美术专家等),明确说明未变更主编,无政治导向等问题;3.样书纸质版和电子版。


任务九、2023年职业教育校企合作典型生产实践项目建设指南

一、建设项目

围绕战略性新兴产业、现代制造业及现代服务业等领域,充分体现产教深度融合、校企紧密合作,建设一批校企合作典型生产实践项目。项目内容立足校企协同育人,引入企业真实课题和项目,校企共同开发实施实践项目,促进学生在真实职业环境中学习应用知识、技术和技能。2023年,认定首批200个立足产教融合、体现类型特色、适应育人需求的校企合作典型生产实践项目,及时把新方法、新技术、新工艺、新标准引入教育教学实践,推动校企协同育人。

二、推荐条件

推荐项目需为职业院校牵头开发、有关行业企业深度参与的面向职业院校学生的生产实践项目。职业院校与行业企业开展实质性校企协同育人,共同开展专业建设、实习实训、师资建设、质量评价、技术服务、科研攻关等项目,近三年无投诉或不良记录等情况。满足以下六项条件中的三项:

(一)职业院校牵头或参与组建行业性或区域性产教融合职业教育集团(联盟),或其合作企业为省级以上产教融合型企业。

(二)职业院校牵头或参与组建行业产教融合共同体或市域产教联合体。

(三)职业院校近3年内与企业开展科技攻关、成果转移转化、技术服务不少于1项,且产生良好的经济效益或社会效益。

(四)职业院校与企业合作服务“一带一路”建设和国际产能合作,协同中国企业和中国产品“走出去”取得成效并经省级以上政府有关部门认定。

(五)职业院校能够开展岗位实践管理评价体系改革,能够建立行之有效的评价方法和机制。

(六)职业院校与合作企业共同开发技术技能标准、确定岗位规范,共建技术工艺和产品研发中心等产学研一体化机构。合作企业在中国境内注册成立,参与过有关国家标准或行业标准、团体标准等制(修)订。

三、推荐方式

本次建设认定工作全程在网络平台上进行,各省级教育行政部门设管理员账号,并为各校开放平台账号注册。

涉及需填写意见或单位盖章的材料,可下载填写或盖章后上传平台。

四、建设指标

2023年,首批校企合作典型生产实践项目的建设主体为职业院校,由各省级教育行政部门组织认定报送,各省可报送5—8项。

五、建设流程

1.校级推荐(2023年8月10日—9月12日):各院校根据建设指南组织校内推荐,在网络推荐平台中按时填报推荐项目相关信息。

2.省级认定(2023年9月13日—10月23日):各省级教育行政部门组织专家,根据各校推荐情况开展评议,经公示后确定本省拟认定项目,汇总盖章通过平台报送教育部职成司。

3.组织复核(2023年10月24日—11月底):教育部职成司根据各省认定情况组织专家复核,形成典型生产实践项目最终认定名单并反馈各省级教育行政部门。

  4.持续建设(2023年11月底—2025年):加强对项目实施过程的跟踪指导,督促纠偏整改,及时总结产教融合经验、健全体制机制,适时开展第二批建设,推动企业深度参与人才培养方案的制定,校企联合制定人才评价标准。


职业教育校企合作典型生产实践项目常见问题解答:

一、哪些单位可以在管理平台上注册牵头建设校企合作典型生产实践项目?

职业教育校企合作典型生产实践项目由各省级教育行政主管部门组织各职业院校牵头建设,职业院校或企业不能单独进行申报建设,职业院校(包含中等职业学校、高职专科学校和高职本科学校)作为建设主体,企业作为参与主体。

二、哪些项目可以在管理平台上建设校企合作典型生产实践项目?

围绕战略性新兴产业、现代制造业及现代服务业等领域,引入企业真实课题和项目,校企共同开发实施,促进学生在真实职业环境中学习应用知识、技术和技能的生产实践项目,项目充分体现产教深度融合、校企紧密合作,内容立足以生产实践项目为载体实现校企双元协同育人目标。

三、哪些学校可以在管理平台上牵头建设校企合作典型生产实践项目? 每个建设单位是否有名额限制?

中等职业学校、高职专科学校、高职本科学校等职业院校均可在管理平台上牵头建设,每个建设单位没有名额限制,但首批校企合作典型生产实践项目由各省级教育行政部门组织认定报送,各省可报送5—8项。

四、申报推荐条件中与学校开展合作的企业有何具体要求?

学校可以联合一个或多个企业申报,联合申报企业应与学校开展典型生产实践,并需满足六个申报条件中所选三项及以上条件,且满足条件的应为同一企业,否则视为不满足相应条件。


任务十、2023年具有国际影响力的职业教育标准、资源和装备建设指南

  一、建设项目

创新职业教育国际交流与合作机制,加快和扩大教育对外开放,持续推动现代职业教育提质培优及高质量发展。支持各地建设和推出一批基础良好、业内领先、具有较高国际影响力的职业教育标准、资源和装备。项目要求由我国职业教育领域机构牵头制定,体现产教融合特征,突出校企联合开发,经过国(境)外一定周期的实际应用,能够引领职业教育国际交流与合作高质量、规范化、可持续发展,提升中国职业教育国际影响力。

二、推荐条件

(一)具有国际影响力的职业教育标准

主要指专业、课程、实习实训、教学条件、师资、培养培训、校企合作等。

1.推荐单位应为职业学校(也可联合科研院所或企业等共同申报),有实质运行中的国际职业教育合作项目。

2.教育标准应具有明显的产教融合特征,由学校和行业企业共同研制,紧贴相关行业产业需求。

3.教育标准应具备实效性、示范性。符合当地技术标准和教育需求,获得政府、行业、企业、国际组织等多方认可,标准建设引领性强。

4.在国(境)外职业教育和培训领域已被采纳认证和推广应用,有一定的应用实践周期和规模,且应用于一定数量的国家(地区)。原则上近五年内,应有2年以上国(境)外应用实践周期。

5.鼓励获得国(境)外政府机构、国际组织或相关行业协会认证,已纳入国(境)外国民教育体系或职业资格框架,或者获得相关国际教育组织、行业协会或国际赛事认定、采纳的有关标准申报。

(二)具有国际影响力的职业教育教学资源

主要指双语或外文教材等教学资源和在线课程、数字化平台等数字化教学资源,以及包含以上各要素的教学资源组合。

1.推荐单位应为职业学校(也可联合科研院所或企业等共同申报),有实质运行中的国际职业教育合作项目。

2.教学资源内容应涵盖技能知识点、成体系且结构合理,能体现国际先进教育教学和课程建设理念,具有较高数字化水平。

3.在国(境)外职业教育和培训领域被采纳和应用,具有一定的学员规模、培训规模、应用实践周期、国家覆盖数等。

4.具备实效性和示范性。教学资源在中外合作办学、人才联合培养、国(境)外办学、留学生培养、国际职教师资培训等项目应用,成效显著。

(三)具有国际影响力的职业教育教学装备

主要指企业及教学使用的仪器、设备等硬件装备、专业软件装备,以及人工智能、虚拟仿真实训室等软硬件一体化教学装备。

1.推荐单位应为职业学校(也可联合科研院所或企业等共同申报),有实质运行中的国际职业教育合作项目。

2.教学装备对标产业发展前沿,融入国际先进职业教育理念。教学装备通过行业组织、国际认证等,在国(境)外政府、学校、行业、企业使用评价良好,满足高素质技术技能人才培养需求。

3.具有明显产教融合特征,原则上应为学校自主研发,或学校和企业共同作为研发主体,学校享有相应的知识产权或所有权(如具有与合作企业签订的校企合作研发设备、装备协议以及相关知识产权授权等)。

4.在国(境)外职业教育和培训领域被采纳和应用,或被国际组织、行业协会、国际赛事采纳。

三、推荐方式

(一)本次建设认定工作全程在网络平台上进行,各省级教育行政部门设管理员账号,并为项目推荐学校开放平台账号注册。

(二)涉及需填写意见或单位盖章的材料,可下载填写或盖章后上传平台。

四、建设指标

每省(区、市)建设和认定标准、装备各不超过5个,建设和认定资源不超过10个。

五、建设流程

1.校级推荐(2023年8月10日—9月12日):各校根据推荐指南组织开展项目建设和推荐,经公示后在网络平台中按时填报推荐标准、资源和装备相关信息。

2.省级认定(2023年9月13日—10月23日):各省级教育行政部门根据各校推荐情况,组织专家开展评议,经公示后确定本省拟认定的标准、资源和装备,汇总盖章通过平台报送教育部职成司。

3.组织复核(2023年10月24日—11月底):教育部职成司组织专家对各省认定的项目进行评议,最终认定首批具有国际影响力的职业教育标准、教学资源和教学装备名单。

4.持续建设(2024年—2025年):结合首批具有国际影响力的职业教育标准、资源和装备建设工作,支持和带动各地开展持续建设,第二批推荐工作安排另行通知。


具有国际影响力的标准、资源、教育装备建设项目常见问题解答:

一、开展具有国际影响的职业教育标准、资源和装备建设项目,申报学校是否可以自主选择项目类型进行推荐?

依照《具有国际影响力的职业教育标准、教学资源、教学装备推荐书》,学校可以自主选择满足推荐条件、建设成熟的项目类型进行推荐。

二、具有国际影响的职业教育标准、资源和装备建设周期和目标是什么?

本轮具有国际影响力的职业教育标准、资源和装备建设期为2023年至2025年。到2025年,形成一批具有较高国际影响力的职业教育标准、资源和装备体系,持续打造中国职业教育国际化品牌,建立职业教育国际化品牌项目培育、发展和推广机制,提升中国职业教育国际影响力和竞争力。

三、具有国际影响力的职业教育标准的推荐条件中,要求“原则上近五年内,应有2年以上国(境)外应用实践周期”,不满足实践周期的怎么办?

具有国际影响力的职业教育标准建设项目是持续任务,本轮建设期为2023年至2025年,学校可根据建设指南持续组织开展项目建设。


任务十一、具有较高国际化水平的职业学校建设指南

一、目标任务

创新职业教育国际交流与合作机制,坚持“教随产出、校企同行”,“走出去”和“引进来”双线发展并有所侧重,持续打造中国职业教育国际化品牌,引领职业教育国际交流与合作高质量、规范化、可持续发展,提升中国职业教育的国际影响力,服务国家外交大局。2023年启动建设100所左右具有较高国际化水平的职业学校。

二、条件要求

教育行政部门批准设立,已办学3年以上的职业学校(含中职学校、高职专科学校和本科层次职业学校,下同),具备下列3项及以上条件的可申请成为建设单位:

1.有实质运行中的中外合作办学机构或项目,具有较强的合作办学与交流工作基础。

2.国际化发展立足学校骨干(特色)专业,教随产出、校企同行,参与教育部职业教育“走出去”试点项目,开展各级各类境外办学项目;参与建设海外应用技术学院、海外应用技术大学;在服务国际产能合作、“一带一路”倡议等方面具有一定特色,取得良好成效。

3.学生出国留学(交流)和来华留学有一定规模,教师国(境)外访学交流工作有一定基础。

4.主动参与双多边职业教育国际交流合作,依托境外办学项目和机构,在开发国际化职业教育标准、教学资源和教学装备方面有良好的工作基础,具有一定的影响力。

5.建立健全的国际化工作机制,有相对稳定、工作能力较强的国际化服务团队和专业教师队伍。

三、申报流程

1.学校填报(2023年9月5日— 9月25日):符合条件的学校,在现代职业教育体系改革管理公共信息服务平台(网址:http://zj.chinaafse.cn/,以下简称管理平台)进行注册登记,按时填报相关信息。

2.省级推荐(2023年9月26日—10月20日):各省级教育行政部门对各校填报信息进行核实,根据各校申报情况,组织专家开展评审,经公示后确定推荐学校名单。每省(区、市)推荐不超过6所学校,汇总盖章后通过平台报送教育部职业教育与成人教育司。

3.组织评议(2023年10月21日—11月15日):教育部职业教育与成人教育司根据各省推荐情况,组织专家进行评议,确定首批具有较高国际化水平的职业学校建设单位。


























上一条:江西省深化职业教育技工教育改革服务产业高质量发展的若干措施 下一条:教育部等四部门关于印发《职业学校兼职教师管理办法》的通知

【 文章录入:龙启文    责任编辑:龙启文 】 

Copyright ? 2012 - 2020 All Rights Reserved 英国上市公司365高等职业教育研究所 版权所有
高职教育研究所办公电话:0795-3203833  高职教育研究所邮箱:yczygjs@163.com  管理登录  设计制作:网络信息管理中心